1 Processeurs généralités
Dans le « monde » des PC, les principaux fabricants de processeur sont : INTEL, VIA/CYRIX, AMD. Sur les autres systèmes, il y a aussi: MOTOROLA (principalement Macintosh), ARM, ATT, DEC, HP, MIPS et SUN&TI. Intel a été et reste le pionnier, cette société est à la base de presque toutes les nouvelles évolutions.
1.1 Le boîtier et support
Il existe deux grandes familles de boîtiers :
- le type socket XXX pour tout les processeurs Pentium, AMD K6, Cyrix. Ce type de boîtier a été abandonné au profit de type S.E.P pour les pentium II / Celeron / Pentium III, Atlon de première génération, puis réintroduit pour les processeurs les plus récents. Ce modèle, muni de broches, s’insère dans un support ZIF (Zero Insertion Force).
- Le type S.E.P (Single Edge processor) pour les Pentium II, III, de première génération, qui s’insère dans un slot 1 ou A pour l’Atlon.
Note : Le Celeron et le Pentium III existe sous les deux formats

Boîtier ZIP Slot one
Figure 1 : Boîtier et support
Différents types de support :
ZIF 3 Support typique des processeurs 486, 237 broches.
ZIF 71 Support standard pour les processeurs Intel Pentium, AMD K6-2 et Cyrix 6x86MX, 321 broches
ZIF 8 Support destiné au Intel Pentium Pro, 387 broches
Slot 1 Connecteur pour les Pentium II, Pentium III et Céléron de 1ére génération. 242 broches
Slot 2 Support destiné à accueillir l’Intel Pentium II et III XEON. 330 broches.
Socket 370 Support destiné au Céléron (PPGA) ou pour les Pentium III et Celeron FC PGA2
Slot A Support destiné à l’AMD Athlon première génération Socket 462 Support destiné au Atlon et Duron. Aussi appelé socket A Socket 423 Support destiné au Pentium IV
Socket 478 Support destiné au Pentium IV FC PGA2 (plus petit que le 423)
Socket 603 Support destiné au Pentium IV Xéon
- Il existe une évolution du ZIP 7 appelé super 7. Ces 2 slots possèdent le même nombre de broches. Les cartes mères équipées de ce type de slot sont architecturées autour d’un chipset qui gère le bus AGP.
- En réalité il s’agit de deux versions différentes du socket 370
1.2 La tension d’alimentation
Jusqu’au 486DX2, les processeurs étaient alimentés en 5V. Dès les 486DX4 et les premiers Pentium, cette valeur a été abaissée à 3.3V, voire 3.1V.
La réduction de la tension d’alimentation rend le système plus sensible aux parasites. C’est pourquoi les constructeurs dotent les processeurs récents d’une double tension d’alimentation. Celle du cœur (core) du CPU, consommant environ 90% de l’énergie, est abaissée au maximum, alors que celle qui alimente les circuits d’accès aux bus externes (I/O pin), plus sensibles aux perturbations, est maintenue à une valeur de l’ordre de 3,5 V. Le tableau suivant, bien qu’incomplet, vous donne un aperçu des possibilités :
|
Voltage du CPU |
Pentium MMX |
Pentium II |
Cyrix M II |
Pentium III |
AMD K6-2 |
|
Coppermine |
3D Now |
||||
|
3,3V |
I/O pin |
I/O pin |
I/O |
I/O |
I/O pin |
|
2,9 V |
Core |
||||
|
2,8V |
Core |
||||
|
2.4 V |
Core |
||||
|
2 V |
Core |
||||
|
1,7 V |
Core |
1.3 La fréquence
Jusqu’au 486 les processeurs fonctionnaient en interne et en externe (accès via ses bus au différents circuits de la carte mère) à la même fréquence, par exemple : 33 Mhz. Les générations suivantes de processeurs fonctionnent en interne et en externe à des fréquences différentes (par exemple un Pentium
- 450 Mhz fonctionne en interne à 450 Mhz et pour ses accès externes à 100 Mhz). Le tableau suivant fourni quelques exemples :
|
Fréquence |
Pentium MMX |
Pentium II |
Celeron |
Pentium III |
AMD K6-2 |
|
200 |
400 |
466 |
800B |
3D Now 400 |
|
|
Externe |
66 |
100 |
66 |
133 |
100 |
|
Coéf. Multipli.3 |
3.5 |
4 |
7 |
6 |
4 |
|
Interne |
200 |
400 |
466 |
800 |
400 |
1.4 Le coprocesseur ou FPU
Un coprocesseur est capable comme le processeur d’exécuter des instructions, son rôle est de prendre en charge toutes les instructions dites à virgule flottante (floating point). Jusqu’au 486 DX, le coprocesseur était externe, les processeurs actuels intègrent tous un FPU4 dont les performances d’un fabricant à l’autre sont très disparates.
1.5 La fréquence et performance
Si les performances d’un processeur sont directement proportionnelles à sa fréquence d’horloge, celle-ci n’est pas suffisante pour comparer les microprocesseurs entre eux; par exemple une instruction de type MOV d’un octet devrait être exécutée dix fois plus rapidement par un 80486 DX (50 MHz) que par un 8086 (4,77 Mhz) . En réalité le 80486 ira près de 50 fois plus vite. De même un 386 fonctionnant à 33 MHz n’ira pas plus vite qu’un 486 fonctionnant à 20 Mhz
Dans un microprocesseur le décodage et l’exécution d’une instruction nécessitent un certain nombre de cycles d’horloge, pour reprendre l’exemple précédent il faut 5 cycles d’horloge à un 8086 pour réaliser le MOV tandis qu’il n’en faut que un pour le 80486 DX.
La réduction du nombre de cycle nécessaire pour l’exécution d’une instruction ne peut pas améliorer de façon significative les performances d’un microprocesseur si ce dernier doit attendre que la mémoire lui fournisse les instructions et les données. La mémoire de travail des micro-ordinateurs est constituée par des RAM dynamiques qui fonctionnent plus lentement que le processeur il faut donc le ralentir (insertion de Wait State). Pour remédier à ce problème, on utilise de la mémoire
- Ce coefficient est à régler sur la carte mère ou grâce au BIOS. Il permet aussi l’overclocking
- Floting Point Unit
cache5 qui permet dans une certaine mesure de ne plus ralentir le processeur
Ainsi en doublant la vitesse d’horloge, en optimisant le décodage des instructions et en réduisant les pertes de temps dues aux accès à la mémoire de travail , un 80486 DX 33 MHz va presque 10 fois plus vite qu’un 80386 DX 16 Mhz.
1.6 Architecture interne des processeurs (RISC ou CICS).
Concernant l’architecture interne des microprocesseurs, deux politiques s’affrontent: la technologie CISC (Complex Instruction Set Computer) et la technologie RISC (Reduced Instruction Set Computer).
La microprogrammation (architecture de type CISC) n’est pas la seule méthode qui permette de réaliser des opérations au sein d’un microprocesseur; la logique séquentielle qui exécute les commandes pas à pas peut être remplacée par de la logique discrète (architecture RISC).
Cette technique consiste à créer un circuit dont le fonctionnement est tel que la suite de bits présentée à ses portes subit une transformation par simple commutation d’une multitude de portes logiques (ET, OU, NAND, etc.). Ce principe permet d’obtenir des additionneurs, multiplicateurs, etc. qui s’exécute en un seul cycle d’horloge. Un microprocesseur bâtit sur ce principe est, en principe, beaucoup plus rapide qu’un microprocesseur utilisant un microcode, là ou l’exécution micro programmée d’une instruction nécessite entre 5 et 50 cycles d’horloge, la même instruction réalisée en logique discrète occupe un seul cycle.
Pour réaliser un microprocesseur faisant appel uniquement à la logique discrète il est indispensable de réduire le nombre d’instructions car l’implémentation d’un grand nombre d’instructions est trop difficile à mettre en œuvre.
Les « cerveaux » des stations de travail, Sparc chez Sun, Power chez IBM ou Precision chez Hewlett-Packard font appel à l’architecture RISC, alors que, en revanche, les processeurs de la famille X86 d’Intel et 680×0 de Motorola sont de type CISC.
La tendance actuelle, instaurée par Intel dans son Pentium, est d’associer les deux méthodes. Les instructions les plus utilisées ont recours à la technologie RISC tandis que la majeure partie des instructions s’exécute sous la forme de microcode.
1.7 Structure interne d’un processeur.
Voir les documents de Jean François Maquiné ( dossier articles)6 : Les concepts de base du microprocesseur , Evolution et perspectives des microprocesseurs et concepts de base du CPU II
5 Ceci sera développé dans le document sur les mémoires
6 On trouve aussi ces articles sur le site HARDWARE.FR
2 Processeurs actuels
2.1 Socket 7, slot 1,2 et A, socket 370, A, 423, 478.
Il existe différentes familles de processeurs :
- les processeurs compatibles Socket 7 tels : Le Pentium , le Pentium MMX, l’AMD K6-2, le 6x86MX (Cyrix);
- le Pentium Pro nécessitant un Socket 8 .
- les processeurs de type slot 1 (connecteur de 242 broches) tels : Le Pentium II, certains Pentium III et certains Celeron;
- les processeurs de type slot 2 (connecteur de 330 broches) : le Pentium II et III Xéon;
- les processeurs de type slot A : l’Atlon (AMD) première génération;
- les processeurs de type socket 370 : Celeron A
- Les processeurs de type FC-PGA (compatible broche à broche avec le socket 3707) : Pentium III (coppermine) et Celeron (coppermine)
- les processeurs de type socket 4628 : le Duron et le Atlon de chez AMD.
- Le Pentium IV qui utilise deux nouveaux supports : le Socket 423 et le socket 4789
Dans l’architecture socket 7, le processeur accède à la mémoire cache via le bus système, soit 66 MHz (Pentium), 75MHz (certains Cyrix), 83 MHz (certains Cyrix) ou 100 MHz (K6-2 et 3).
Les processeurs slot 1et slot A se présentent sous la forme d’une cartouche dite « SEC ». Dans ce boîtier on trouve une carte sur laquelle est placée le processeur ainsi que la mémoire cache de second niveau. La mémoire cache et le processeur communiquent par un bus spécialisé.
Par exemple : un Pentium II 300 Mhz accède à la mémoire cache L2 à 150 MHz,.
2.2 Processeurs Intel
2.2.1 Le Pentium
Le Pentium10 existe en plusieurs fréquences: 100, 133, 166. Il est alimenté en 3.3V.
L’architecture interne est de type super scalaire, un double pipeline permet d’exécuter deux instructions simultanément. Le premier pipeline, appelé u-pipe, peut exécuter toutes les instructions à nombre entier et à virgule flottante. Le second, le v-pipe, ne peut exécuter que les instructions simples à nombre entier.
Le Pentium dispose d’un bus d’adressage de 32 bits et d’un bus de données de 64 bits, par contre les registres internes sont toujours de 32 bits (on parle d’architecture 32 bits). Le Pentium intègre un cache (L1) qui est de 2x8ko ( 8 Ko pour les instructions et 8 Ko pour les données). Le cache présent sur la carte-mère, de 256 ou 512 Ko, est appelé cache de second niveau (L2). Le premier travaille à la fréquence du processeur, alors que le second travaille à la fréquence de la carte-mère (66 Mhz).
2.2.2 Le Pentium MMX (ou P55C).
Le Pentium MMX11 existe en plusieurs fréquences 200, 233. Il est alimenté en 2,8/3,3 V
Les Avantages Techniques du Pentium MMX sur le Pentium Classique sont :
- doublage du cache L1, 16 Ko pour les données et 16 Ko pour les instructions,
- le cache de données a maintenant 4 voies contre 2 pour le Pentium Classic,
- doublage des Tampons d’Ecriture, 4 au lieu de 2,
- nouvelle unité de prédiction, empruntée au Pentium Pro,
- implémentation d’un Return Stack, bien connu du Cyrix 6×86,
- augmentation des Pipeline U et V d’une étape,
7 Cela ne signifie pas que l’on peut mettre un Pentium III FC-PGA sur n’importe quelle carte mère socket 370, il faut qu’elle réponde à la dernière spécification D’Intel VRM 8.4 (Voltage Regulator Module).
8 Appelé aussi socket A
9 Le format le plus récent
10 Intel ne le fabrique plus. Voir marquage en annexe
11 MultiMedia eXtension
- amélioration du Parallel Processing Ability (possibilité de calculer en parallèle) des deux pipeline,
- le jeu d’instructions MMX (57) avec la possibilité d’utiliser deux instructions MMX en parallèle,
- nouvelle technologie de tension à découpage, 2.8 V pour le cœur du processeur, 3.3 V pour l’interface I/O du processeur.
Afin d’en faciliter l’identification, Intel a documenté les différents codes présents sur ses processeurs.
On peut en déduire que SSS désigne un excellent processeur, alors que VMU un piètre modèle.
2.2.3 Le Pentium PRO12
Le Pentium Pro reprend un système utilisé sur les processeurs RISC qui décomposent les instructions en instructions élémentaires simples. Il fonctionne à 3.3 ou 3.1 volts, pour une fréquence allant de 150Mhz à 200Mhz. Il intègre deux puces : le processeur proprement dit et un cache de second niveau (cache level 2) qui travaille à la même fréquence que le processeur. Il est super scalaire et dispose de 4 pipelines. Sa mémoire cache interne (L1 ) est de 8 Ko. Ses performances avec les applications 32 bits sont nettement supérieures à celles d’un Pentium de fréquence équivalente. On ne peut pas en dire autant au sujet de l’exécution des applications 16 bits. Etant avant tout un processeur destiné à des machines haut de gamme (serveur, stations graphiques, … ), il a été conçu afin de supporter les configuration multiprocesseurs.
- Plus disponible, il est remplacé par le Xéon
|
Taille du cache L2 |
Taille du Cache L1 |
Tension |
|
|
Pentium Pro 150 |
256 Ko |
8 Ko / 8 Ko |
3.1V |
|
Pentium Pro 166 |
512 Ko |
8 Ko / 8 Ko |
3.3V |
|
Pentium Pro 180 |
256 Ko |
8 Ko / 8 Ko |
3.3V |
|
Pentium Pro 200 |
256 Ko |
8 Ko / 8 Ko |
3.3V |
|
Pentium Pro 200 |
512 Ko |
8 Ko / 8 Ko |
3.3V |
|
Pentium Pro 200 |
1 Mo |
8 Ko / 8 Ko |
3.3V |
2.2.4 L’overdrive Pentium
Intel a produit des OverDrives Pentium permettant d’upgrader un « vieux » Pentium contre un modèle à fréquence plus élevée, donc plus rapide. L’offre se décline sous deux formes : d’une part le remplacement des Pentiums 60 et 66 permettant d’atteindre respectivement 120 et 133 Mhz. Ces deux Overdives intègrent un transformateur leur permettant de fonctionner en 3.3V alors que la carte-mère est à 5V. La seconde offre permet le remplacement des Pentiums 75 et 90, augmentés à 125 et 150 Mhz. Tous ces modèles ont en commun un radiateur surmonté d’un ventilateur, évitant ainsi toute surchauffe du processeur. Il est inutile de reconfigurer la carte-mère.
2.2.5 Le Pentium II
Le Pentium II a été présenté pour la première fois au salon CeBIT d’Hannovre en 1997. Le marché visé était au début celui des stations de travail puissantes. Il est fourni sur un circuit imprimé, doté d’un connecteur plat à sa base. Sur ce circuit, on trouve la mémoire cache L2. La liaison entre ces deux composants s’effectue au travers d’un bus dédié dont la fréquence est la moitié de la fréquence du processeur. La mémoire cache est de type Pipelined Burst Synchronous Static Ram (PBSRAM) et sa taille est de 512 Ko. Le terme d’architecture à double bus indépendants (DIB) est utilisée pour décrire le fonctionnement du Pentium II. En effet, ce dernier est composé de deux bus: le bus reliant la mémoire cache L2 au CPU et le bus reliant le CPU à la mémoire centrale. Ces deux bus peuvent être utilisés simultanément, permettant ainsi des débits très supérieurs à ceux d’un Pentium.
|
Nom |
Fréquence |
Cache L2 |
Vcore |
Architecture |
Notes |
|
(en Mhz) |
intégré |
En Volts |
(en microns) |
||
|
Pentium II 233 |
233/66 |
512 |
2.8 |
0.35 |
1 |
|
Pentium II 266 |
266/66 |
512 |
2.8 |
0.35 |
1 |
|
Pentium II 300 |
300/66 |
512 |
2.8 ou 2 |
0.35 |
1 |
|
Pentium II 333 |
333/66 |
512 |
2 |
0.25 |
1 |
|
Pentium II 350 |
350/100 |
512 |
2 |
0.25 |
1ou 2 |
|
Pentium II 400 |
400/100 |
512 |
2 |
0.25 |
1 ou 2 |
|
Pentium II 450 |
450/100 |
512 |
2 |
0.25 |
1ou 2 |
1 Boîtier de type S.E.E.C – Boîtier de type S.E.E.C.2
Le Pentium II est disponible en deux gammes. La plus ancienne utilise une architecture de 0.35 µ et fonctionne avec une fréquence de bus externe de 66 Mhz et une fréquence interne de 233, 266 et 300 Mhz. Le Pentium II 333Mhz constitue un processeur intermédiaire, il est basé sur une fréquence de bus de 66Mhz pour une architecture à 0.25 µ. La gamme la plus récente est composée de processeurs utilisant des fréquences de 350, 400 ou 450 Mhz. Ceux-ci possèdent une architecture de 0.25µ. La fréquence de la carte-mère passe alors à 100 Mhz, mais nécessite l’usage d’un chipset Intel 440BX AGP ou équivalent.
Le circuit imprimé est protégé par une cartouche SEC (Single Edge Contact). Ce processeur nécessite un nouveau type de carte mère disposant d’un connecteur adapté appelé Slot One.
Il y a actuellement 6 formats de boîtier pour les processeurs Pentium II, III et Celeron : S.E.P., S.E.C.C., S.E.C.C.2, PPGA et FC-PGA
|
S.E.C.C. Form Factor |

|
S.E.C.C. Form Factor |
S.E.C.C.2 Form Factor |

Le marquage figurant sur la face supérieure de la cartouche SEC permet d’identifier précisément le processeur. Il aura généralement la forme suivante:
| 80522PXZZZLLL SYYYY FFFFFFFF-XXXX Pays d’origine |
ZZZZ Vitesse du processeur (en Mhz)
SYYYY Test specification (S Spec)
LLL Taille du cache L2 (en Ko)
FFFFFFFF N° de lot
2.2.6 Le Celeron
le Celeron se positionnait au départ comme le processeur bas de gamme de la famille Pentium II. En effet ce processeur ne disposait pas de cache de second niveau. Le résultat, c’est qu’un Celeron à 266 Mhz offrait les performances d’un bon vieux Pentium MMX à 233 Mhz.
Intel a fait évoluer le Celeron : le premier est bâti autour de l’architecture du Pentium II, le second le Celeron 2 autour de celle du Pentium III et le troisième sur un nouveau core gravé à 0.13 µm. Les Celerons 2 disposent des instructions SSE propre au Pentium III et d’un bus de données entre le processeur et la mémoire cache de 256 bits au lieu de 64 bits pour les versions précédentes. Enfin, ces processeurs sont des très bons candidats pour l’overcloking car il peuvent sans problème fonctionner avec un bus externe de 100 Mhz.
|
Nom |
Fréq. externe |
Cache L213 |
Vcore |
Archit. |
Notes |
|
Freq. En MHz |
(En Mhz) |
intégré |
En Volts |
(en µm) |
|
|
Architecture |
Pentium II |
||||
|
Celeron 266 |
66 |
– |
2 |
0.35 |
1 |
|
Celeron 30014 |
66 |
– |
2 |
0.35 |
1 |
|
Celeron 300 ‘A’ |
66 |
128 ko |
2 |
0.25 |
1ou 2 |
|
Celeron 333, 366, 400 |
66 |
128 ko |
2 |
0.25 |
1ou 2 |
|
Celeron 433, 466, 500, 533 |
66 |
128 ko |
2 |
0.25 |
2 |
- Le cache des Celeron fonctionne à la fréquence du processeur
- Ces 2 processeurs ne sont plus commercialisés
|
Nom |
Fréq. externe |
Cache L215 |
Vcore |
Archit. |
Notes |
|
|
Freq. En MHz |
(En Mhz) |
intégré |
En Volts |
(en µm) |
||
|
Architecture |
Pentium III16 |
|||||
|
Celeron 2 533A |
66 |
128 ko |
1,5 – 1.7 |
0,18 |
3 |
|
|
Celeron 2 |
566, 600 |
66 |
128 ko |
1,5-1.7-1.75 |
0,18 |
3 |
|
Celeron 2 |
633, 667, 700, 733, 766 |
66 |
128 ko |
1.65–1.7–1.75 |
0,18 |
3 |
|
Celeron |
800 |
100 |
128 ko |
1.65–1.7–1.75 |
0,18 |
3 |
|
Celeron |
850 |
100 |
128 ko |
1.7-1.75 |
0,18 |
3 |
|
Celeron |
900, 950, 1000, 1100 |
100 |
128 ko |
1.75 |
0,18 |
3 |
|
Architecture |
0.13 µm |
|||||
|
Celeron 1.3, 1.2, 1.1 Ghz |
100 |
256 ko |
1.5 |
0,13 |
4 |
|
1 : Boîtier S.E.P.P – 2 : socket PPGA 370 – 3 : socket PGA 370 – 4 : socket PGA2 370
Notes : Certainnes version de Celeron sont alimentés avec des tensions qui dépendent de l’ID du Processeur, par exemple
pour le celeron 766 : ID = 0683H 1.65 V – ID = 0686H 1.7 V – ID = 068AH 1.75 V
Les Celerons sont disponibles en deux formats différents pour la génération « Pentium II » : PGA 370 et
S.E.P (slot1), les Celeron 2 sont disponibles au format FC-PGA qui nécessite un nouveau socket 370 :
- Les formats PPGA et FC-PGA utilisent un support de type Socket 37017, qui est une évolution du Socket 7. Ce support (370 pins) est toujours de type ZIF.
- Le format SEP (Single Edge Processor Package) est basé sur celui du Pentium II. Il se présente sous la forme d’une carte qui est insérée verticalement sur la carte-mère. A la différence du PII, la mémoire cache Level 2 n’est pas placée sur la carte, mais à l’intérieur du processeur. Afin de réduire les coûts de production, la carte n’est plus intégrée dans une protection plastifiée.
|
PPGA Form Factor |
FC-PGA Form Factor |

Le marquage du processeur à aussi été modifié, il se trouve désormais sur la face avant de la carte, à gauche.
|
80523RX266000 SL2QG |
||
|
80523RX |
Identification du Celeron |
|
|
266 |
Fréquence du processeur |
|
|
000 |
Mémoire cache (là, par exemple, il n’y en a pas) |
|
|
SL2QG |
Test specification (S Spec) |
|
- Le cache des Celeron fonctionne à la fréquence du processeur
- Ils utilisent un packaging de type FCPGA Socket 370 comme les derniers Pentium III
- Ils ne sont pas compatibles entre eux.
Le PC AT (micropro-new) Processeur et chipset
2.2.7 Le Pentium II Xéon
Ce processeur vise le marché des machines haut de gamme et de type serveur ou station de travail. Il est présenté par Intel comme un mélange de Pentium II et de Pentium Pro en effet comme le Pentium II, il est compatible MMX et intègre un cache interne L1 de 2x16Ko (16 pour les instructions et 16 pour les données); comme le Pentium Pro, il intègre un cache L2 (512Ko, 1 Mo ou 2Mo) ce cache est cadencé à la même fréquence que le CPU.
Le Xéon peut être utilisé dans un système multiprocesseur (jusqu’à 8 Xéon dans une même machine). Le Xeon utilise une cartouche SEC, dont la taille est nettement supérieure à celle d’un Pentium II standard. Le Slot 1 a évolué en direction du slot 2 qui utilise une fréquence de bus de 100 Mhz et permet une gestion améliorée en particulier pour les systèmes multiprocesseurs.
En plus des fonctions avancées que l’on retrouve sur la gamme Pentium II, Intel a optimisé le Xeon sur quatre points principaux, voir tableau page suivante :
|
Le processeur intègre des fonctions avancées de gestion thermique. Il est |
|
|
ainsi capable de faire face à une panne de ventilateur ou même à la |
|
|
suppression du dissipateur thermique. Une diode thermique est placée |
|
|
Capteur thermique |
dans la cartouche et contrôle en permanence la température. En cas de |
|
problème, elle est capable de déclencher un arrêt progressif du système |
|
|
avant que des dommages ne se produisent. Cette diode est interfacable |
|
|
depuis un logiciel externe. Un constructeur peut ainsi l’utiliser dans une |
|
|
application de diagnostique, permettant ainsi une gestion parfaite. |
|
|
Le Pentium Xeon est capable de traiter les erreurs sur le bus de la |
|
|
Détection et |
mémoire cache L2 ainsi que sur le bus système. Dans le cas d’erreur sur |
|
1 bit, il agit automatiquement. Si l’erreur porte sur 2 bits, il la |
|
|
correction des erreurs |
|
|
communique au système, qui peut tenir un fichier journal. Ce dernier |
|
|
(ECC) |
|
|
permet de repérer des erreurs trop fréquentes, certainement liées à un |
|
|
composant matériel défectueux. |
|
|
Le Xeon gère intégralement le contrôle fonctionnel des redondances |
|
|
Contrôle des |
(FRC) afin d’améliorer l’intégrité des applications critiques. Ce contrôle |
|
compare les sorties de plusieurs processeurs et cherche les incohérences. |
|
|
redondances |
|
|
Lorsque deux processeurs gèrent la fonction FRC, le premier agit |
|
|
fonctionnelles (FRC) |
|
|
comme un maître, le second se comporte comme un contrôleur. Le |
|
|
contrôleur signale au système toutes les différences détectées dans les |
|
|
sorties. |
|
|
Le Xeon intègre une interface bus dédiée à l’administration du système. |
|
|
Deux composants, en plus du capteur thermique, utilisent cette interface |
|
|
pour communiquer avec des logiciels ou des matériels d’administration |
|
|
Bus d’administration |
du système: |
|
La ROM d’information du processeur (PI ROM) qui contient un grand |
|
|
du système |
|
|
nombre d’informations sur le processeur et ses annexes. Par exemple: |
|
|
l’ID du CPU, sa fréquence, sa tension et sa tolérance de tension, la taille |
|
|
du L2, les informations de révision, des informations de révision |
|
|
thermique, … |
|
|
Une EEPROM vide qui est mise à disposition des fabricants OEM ou |
|
|
des revendeurs. Ils pourront y stocker différentes informations |
2.2.8 Le Pentium III
Commercialisé le 28 février 1999, basé sur un Pentium II, il intègre de nouvelles fonctions destinées à améliorer les fonctions multimédias.

Ce processeur intègre un cache Level 1 de 32 Ko (2×16 Ko), le cache L2 est selon la version : de 512 Ko cadencés à la moitié de la fréquence du CPU ou de 256 Ko fonctionnant à la vitesse du processeur. Le processeur permet d’adresser 4 Go de mémoire. Il existe en plusieurs versions qui sont basées, pour les plus anciennes, sur une gravure de 0,25 µ (nom de code kamaï) et
pour les plus récentes sur une gravure de 0,13 µ.
Les points nouveaux sont : les Streaming SIMD Extensions (SSE), l’Intel MMX Media Enhancement Technology, ainsi que l’introduction du Processor Serial Number.
Le Pentium III a été doté de 70 nouvelles instructions nommées SIMD18 qui apportent un gain de performances19 pour les applications multimédias en particulier dans les domaines de l’imagerie, des calculs 3D, des traitements audio et vidéo, du codage-décodage MPEG-2 ainsi que de la reconnaissance vocale..
De plus, Intel a ajouté quelques instructions permettant une meilleure gestion du cache (écriture ou lecture direct en mémoire sans passer par le cache). Ainsi, un Pentium III 450Mhz dispose d’une bande passante de 790 Mo/s contre 640 pour un Pentium II de même fréquence. Cinquante-deux nouvelles instructions sont de type SIMD-FP. Pour couronner le tout, Intel a intégré 8 registres de 128 bits.
Le but visé par Intel n’est pas seulement de proposer une évolution du MMX, mais bien d’écraser ses concurrents dans le domaine du multimédia. L’ennemi juré est le 3D Now!, proposé par AMD avec son K6-2, par Cyrix et le Winchip. Si les instructions SSE sont supérieures au 3D Now! sur le papier, il en va autrement dans la réalité. Le principal défaut des ces instructions est qu’elles ne sont pas, pour l’instant, vraiment supportées par les logiciels. En effet, si un logiciel n’est pas conçu spécifiquement pour en faire usage, le Pentium III ne dépasse guère un Pentium II de même fréquence. Microsoft s’est promis d’assurer un support maximum au SSE dans ses différents systèmes d’exploitation. Ainsi, vous pouvez d’ores et déjà charger les DirectX 6.1 sur leur site. Malheureusement, cette version n’utilise pas le SSE au maximum de ses possibilités, pour cela il faudra attendre la version 7 prévue pour juillet 99. Windows 98 et NT peuvent profiter des DirectX 6.1 dès maintenant, ou être optimisés Pentium III en installant respectivement l’OSR1 (à paraître) et le Service Pack 4.
Selon Intel, le Pentium III délivre 93% de performances en calcul 3D (3D Winbench 99) et 42% de performances multimédias (MultimediaMark 99) en plus que le Pentium II 450Mhz. Ces performances sont bien entendu à relativiser. En effet, en dehors des performances obtenues par l’augmentation de fréquence, de telles valeurs dépendent du fait que le logiciel soit optimisé pour tirer parti des nouvelles instructions SSE
En conclusion, les SSE semblent être une alternative intéressante au 3D Now!… dès que les applications optimisées seront disponibles
Les premières cartes mères ont utilisé comme chipset le BX qui n’est pas optimisé pour le Pentium III, depuis Intel propose le I820 qui à comme principal défaut de ne pouvoir gérer la SDRAM 133 mais un nouveau type de mémoire plus performante mais très chère la RDRAM. Sous la pression du marché et
- cause de quelques bugs, Intel propose un nouveau chipset, le I815, qui tout en intégrant les avancés technologiques de l’I820 gère la SDRAM 133
- Single Instruction, Multiple Data
- A condition que les développeurs les utilisent.
Chaque processeur est étiqueté de manière bien précise selon le schéma ci-dessous:
|
500/512/100/2.0V |
S1 |
||
|
FFFFFFFF-NNNN |
XXXXX |
||
|
i®©’98 SYYYY |
|||
|
500 |
: Fréquence du processeur en Mhz |
||
|
512 |
: Taille du cache Level 2 en Ko |
||
|
100 |
: Fréquence du bus en Mhz |
||
2.0V : Voltage
S1 : UL Identifier
FFFFFFFF-NNNN : FPO et n° de série
- : Pays de fabrication SYYYY : S-Spec
N° de série
Cette fonctionnalité, dont le Pentium III est le premier bénéficiaire de la gamme Intel, a provoqué une véritable levée de bouclier. En effet, selon les premières annonces, Intel donnait l’outil parfait pour identifier une machine sans le moindre risque d’erreur. Le Processor Serial Number est un code unique composé de 96 bits. Ce dernier est programmé au cœur du processeur lors de sa fabrication. Les 32 premiers bits sont facilement identifiables, ils figurent sur la cartouche du processeur. Il s’agit du CPUID qui définit précisément la gamme et le modèle de processeur. Les 64 bits restants sont par contre unique et différents pour chaque processeur.
Ce numéro de série est une valeur persistante, qui ne peut en aucun cas être modifié. Par contre, il peut être lu par une application. Le but premier de cette fonctionnalité est de permettre une identification sans faille. Un utilisateur tentant de se connecter à un réseau pourra être reconnu au travers de la machine utilisée, en plus de son mot de passe.
En fait Intel a fait machine arrière sous le tollé des utilisateurs potentiels. Désormais, vous pouvez choisir d’accepter ou d’empêcher la lecture de ce n° de série. Intel a donc pourvu cette fonctionnalité de deux commandes: une commande de lecture et une commande de désactivation.
Cette désactivation peut s’opérer de deux manières différentes, par le Bios ou par logiciel :
-
- Par le BIOS : Cette fonctionnalité n’est disponible que si le Bios à été prévu à cet effet. Il est donc important de vérifier ce point lors de l’achat d’une nouvelle carte-mère. Le problème va se poser principalement dans les 2-3 premiers mois suivants le début de la commercialisation du Pentium III. En effet, c’est pendant cette période que les cartes-mères vont être adaptées avec plus ou moins de succès pour le nouveau-né. Passé ce délai, de vraies cartes-mères « Pentium III » seront commercialisées, proposant cette fonction en standard. Malgré ce défaut, la désactivation de ce numéro de série par le Bios demeure le meilleur système. En effet, il prend effet dès la mise sous tension de l’ordinateur. De plus, il rend ce réglage effectif quel que soit le système d’exploitation utilisé
- Par logiciel : Intel fournit un logiciel fonctionnant sous Windows qui permet de contrôler, de lire et de changer le statut du n° de série. Ce logiciel installe ses réglages dans la base de registre de Windows. Ainsi, cette valeur est automatiquement lue au démarrage du système d’exploitation.
2.2.8.1 Tableau récapitulatif PIII
|
Fréquence |
Bus ext. |
Cache L2 |
Fréq L2 |
Fréq L2 |
S.E.C.C.2 |
FC-PGA |
Vcore |
Gravure |
|||
|
(Mhz) |
(Mhz) |
Ko |
½ CPU |
CPU |
370 |
(volt) |
|||||
|
450 |
100 |
512 |
X |
– |
X |
– |
2.00 |
0.25 |
|||
|
500 |
100 |
512 |
X |
– |
X |
– |
2.00 |
0.25 |
|||
|
533B |
133 |
512 |
X |
– |
X |
– |
2.00 |
0.25 |
|||
|
533EB |
133 |
256 |
– |
X |
X |
X |
1.65 |
0.18 |
|||
|
550 |
100 |
512 |
X |
– |
X |
– |
2.00 |
0.25 |
|||
|
550E |
100 |
256 |
– |
X |
X |
X |
1.6 ou 1.65 |
0.18 |
|||
|
600 |
100 |
512 |
X |
– |
X |
– |
2.05 |
0.25 |
|||
|
600B |
133 |
512 |
X |
– |
X |
– |
2.05 |
0.25 |
|||
|
600E |
100 |
256 |
– |
X |
X |
X |
1.65 ou 1.7 |
0.18 |
|||
|
600EB |
133 |
256 |
– |
X |
X |
X |
1.65 ou 1.7 |
0.18 |
|||
|
650 |
100 |
256 |
– |
X |
X |
X |
1.65 ou 1.7 |
0.18 |
|||
|
667 |
133 |
256 |
– |
X |
X |
X |
1.65 ou 1.7 |
0.18 |
|||
|
700 |
100 |
256 |
– |
X |
X |
X |
1.65 ou 1.7 |
0.18 |
|||
|
733 |
133 |
256 |
– |
X |
X |
X |
1.65 ou 1.7 |
0.18 |
|||
|
750 |
100 |
256 |
– |
X |
X |
X |
1.65 ou 1.7 |
0.18 |
|||
|
800 |
100 |
256 |
– |
X |
X |
X |
1.65 ou 1.7 |
0.18 |
|||
|
800EB |
133 |
256 |
– |
X |
X |
X |
1.65 ou 1.7 |
0.18 |
|||
|
850 |
100 |
256 |
– |
X |
X |
X |
1.65 ou 1.7 |
0.18 |
|||
|
866 |
133 |
256 |
– |
X |
X |
X |
1.65 ou 1.7 |
0.18 |
|||
|
900 |
100 |
256 |
– |
X |
– |
X |
1.70 |
0.18 |
|||
|
933 |
133 |
256 |
– |
X |
X |
X |
1.70 |
0.18 |
|||
|
1.0 GHz |
100 |
256 |
– |
X |
X |
X |
1.70 |
0.18 |
|||
|
1.0B GHz |
133 |
256 |
– |
X |
X |
X |
1.70 |
0.18 |
|||
|
1.1 Ghz |
100 |
256 |
– |
X |
– |
X |
1.70 |
0.18 |
|||
|
1.13 GHz |
133 |
256 |
– |
X |
X |
X |
1.70 |
0.18 |
|||
|
Architecture 0.13 µm |
|||||||||||
|
1A |
133 |
256 |
– |
X |
– |
X |
0.13 |
||||
|
1.13A |
133 |
256 |
– |
X |
– |
X |
0.13 |
||||
|
1.2 |
133 |
256 |
– |
X |
– |
X |
0.13 |
||||
|
1.3 |
133 |
256 |
– |
X |
– |
X |
0.13 |
||||
|
Cache |
L2 à 512 Ko |
||||||||||
|
1.13 |
133 |
512 |
– |
X |
– |
X |
|||||
|
1.26 |
133 |
512 |
– |
X |
– |
X |
|||||
|
1.4 |
133 |
512 |
– |
X |
– |
X |
|||||
2.2.9 Pentium III Xeon
Intel propose une version du Pentium III orienté station de travail ou serveur, le Xeon : Il existe en différentes versions : de 500 à 1 Go avec un cache L2 de 256 Ko et une version 700 Mhz avec cache L2 de 1 Mo ou 2 Mo. Intel a développé un chipset spécifique pour lui, le I840.
2.2.10 Pentium IV
Intel adopte une nouvelle architecture interne pour ce processeur dénommée NetBurst.
Le pipeline est constitué de 20 niveaux contre 10 pour le Pentium III, ce qui présente des avantages et des inconvénients20 selon que les logiciels sont optimisés ou non pour fonctionner avec le Pentium IV (voir article page 139 PC Expert N° 107 (avril 01) pour plus d’info).
Le Pentium IV possède comme son prédécesseur 2 UAL et une FPU, par contre les 2 UAL fonctionnent à une vitesse double de la fréquence du processeur ce qui permet d’exécuter jusqu’à 4 instructions par cycle au lieu de 2.
Le fonctionnement du cache de premier niveau (L1) à lui aussi été modifié afin d’optimiser son fonctionnement.
Le Pentium IV utilise un nouveau bus qui permet de passer de 1014 Mo/s21 de bande passante à 3051 Mo/s22. Voir le document Sous-système mémoire des ordinateurs Pentium 4 de JF Maquiné
Le Pentium IV propose un nouveau jeu d’instructions le SSE 2 qui rajoute 144 nouvelles instructions23 à celles introduites avec le Pentium III. Le SSE 2 permet de traiter des nombres codés sur 128 bits. Il faut bien sur que les applications soient ré-écrites ou écrites pour mettre à profit ces nouvelles fonctionnalités.
Intel a développé un nouveau chipset spécifique pour le Pentium IV : le I850. Il est constitué du Northbridge I82850 et du Southbridge I8201BA que l’on trouve aussi sur le I815E.
Ce chipset ne peut gérer que de la RAM de type RDRAM (Rambus) ce qui pose des problème de coût, en effet la Rambus est de 2 à 3 fois plus chère que la SDRAM ou DDR SDRAM.
Comme d’habitude INTEL à fait marche arrière et propose le I845 qui est capable de gérer de la SDRAM 133 Mhz.
VIA annonce un Chipset permettant la gestion de mémoire de type DDR SDRAM courant 2001.
Voir les articles Intel Pentium 4 sur le site Hardware.fr pour plus d’informations.
2.2.10.1 Tableau récapitulatif P IV
|
Nom |
Fréquence |
Cache L2 |
Vcore |
Architecture |
Notes |
|
|
(en Ghz) |
intégré |
En Volts |
(en microns) |
|||
|
423 PIN |
||||||
|
Pentium IV 1.3 |
1.3 |
256 |
1.7/1.75 |
0,18 |
1 |
|
|
Pentium IV 1.4 |
1.4 |
256 |
1.7/1.75 |
0,18 |
1 |
|
|
Pentium IV 1.5 |
1.5 |
256 |
1.7/1.75 |
0,18 |
1 |
|
|
Pentium IV 1.6 |
1.6 |
1.75 |
0,18 |
1 |
||
|
Pentium IV 1.7 |
1.7 |
256 |
1.75 |
0,18 |
1 |
|
|
Pentium IV 1.8 |
1.8 |
256 |
1.75 |
0,18 |
1 |
|
|
Pentium IV 1.9 |
1.9 |
1.75 |
0,18 |
1 |
||
|
Pentium IV 2 |
2 |
256 |
1.75 |
0,18 |
1 |
|
|
Architecture 0.13 |
µm – 478 PIN |
|||||
|
Pentium IV 2 |
2 |
512 |
1.7/1.75 |
0,13 |
1 |
|
|
Pentium IV 2.2 |
2.2 |
512 |
1.7/1.75 |
0,13 |
1 |
|
|
478 PIN |
||||||
|
Pentium IV 1.5 |
1.5 |
256 |
1.75 |
0,18 |
2 |
|
|
Pentium IV 1.6 |
1.6 |
1.75 |
0,18 |
2 |
||
|
Pentium IV 1.7 |
1.7 |
256 |
1.75 |
0,18 |
2 |
|
|
Pentium IV 1.8 |
1.8 |
256 |
1.75 |
0,18 |
2 |
|
|
Pentium IV 1.9 |
1.9 |
1.75 |
0,18 |
2 |
||
|
Pentium IV 2 |
2 |
256 |
1.75 |
0,18 |
2 |
|
1 : Package OOI qui nécessite un socket 423 pins – 2 : Package FC-PGA2 qui nécessite un socket 478 pins
- En gros il devient 2 fois plus « coûteux » de se tromper dans les prédictions de saut, erreur qui se produit, en première approximation, aussi souvent qu’avec un Pentium III.
- Bus de 64 bits à 133 Mhz (8*133).
- Bus de 64 bits « Quad Pumped » (4 mots de 64 bits envoyés par cycle) à 100 Mhz.
- Portant principalement sur la gestion de la mémoire et du cache.

Exemple : Pentium 4 1.9 GHz en package 423 : BX80528JK190G

Pentium 4 1.8 GHz en package 478 : BX80531NK180G
|
Package 423 pins |
Package 478 pins |
||||||||||
|
2.2.11 Tableau récapitulatif des processeurs Intel. |
|||||||||||
|
Caractéristiques communes : Bus de données 64 bits – Architecture interne 32 bits |
|||||||||||
|
Pentium |
Pentium |
Pentium |
Pentium II |
Celeron |
Pentium |
Pentium |
|||||
|
MMX |
Pro |
III |
IV |
||||||||
|
Largeur bus d’adresse |
32 bits |
32 bits |
36 bits |
32 bits |
32 bits |
36 bits |
36 bits |
||||
|
L1 cache code |
8 Ko |
16 Ko |
8 Ko |
16 Ko |
16 Ko |
16 Ko |
Voir note24 |
||||
|
L1 cache donnée |
8 Ko |
16 Ko |
8 Ko |
16 Ko |
16 Ko |
16 Ko |
8 Ko |
||||
|
L2 cache intégré |
– |
– |
256 Ko |
512 Ko |
025 ou |
256 Ko |
256 Ko |
||||
|
512 – 1 Mo |
128 Ko |
26 |
512 Ko |
||||||||
|
512 Ko |
|||||||||||
|
Vitesse du cache L2 |
– |
– |
CPU/2 |
CPU/2 |
Vit. CPU |
CPU ou CPU/2 |
CPU |
||||
|
Mém. Phys. adres. |
4 Go |
4 Go |
64 Go |
4 Go |
4 Go |
64 Go |
64 Go |
||||
|
Mém. Phy. cachable |
64 Mo |
64 Mo |
4 Go |
512 Mo |
??? |
4 G0 |
4 Go |
||||
|
Fréquence CPU (Mhz) |
100,133,166 |
200,233 |
150 à 200 |
266 à 450 |
266 à 900 |
450 à 1400 |
1300 à 2200 |
||||
|
Fréq. bus CPU (Mhz) |
66 |
66 |
66 |
66/10027 |
66 |
100/13328 |
4×100 |
||||
|
Nbre max. de CPU |
2 |
2 |
4 |
2 |
1 |
2 |
1 |
||||
|
Tension d’alimentation |
3.3 V |
2,8/3.3 V |
3.3 V |
2/3.3 V |
2/3.3 V |
2/3.3 V |
1,7 V |
||||
|
1,6/3.3 V |
|||||||||||
|
Type de Support |
Socket 7 |
Socket 7 |
Socket 8 |
Slot 1 |
Slot 1 ou |
Slot 1 ou |
Socket 423 |
||||
|
Sochet 370 |
Socket 370 |
ou 478 |
|||||||||

Caractéristiques des processeurs Intel
- le L1 Instruction cache se prénomme désormais Instruction Trace Cache. Plus qu´un simple cache bête et méchant, le Trace Cache stocke les instructions après la conversion x86 -> micro-ops, et dans l´ordre dans lequel elles devraient être utilisées. Intel n’indique plus la taille en Ko mais le nombre de micro-ops qu´il peut contenir, c´est à dire 12 000.
- Pour les celeron 266 et 300 Mhz (plus distribués)
- Pour les Pentium III type S.E.C.C.2
- 66 pour les Pentium II 266, 300, 333 et 100 pour les Pentium II 350,400,450
- 1133 pour les Pentium III 533B et 600B nécessite une carte mère à base de chipset 810E
2.3 Processeur AMD
2.3.1 L’AMD K5
Ce processeur, disponible sous forme de PR75 à PR166, représentait une alternative au Pentium. La technologie utilisée est basée sur une architecture à 0,35 microns.
Le facteur de multiplication de fréquence étant très particulier, ce processeur nécessite une modification de fréquence sur la carte-mère, via des jumpers. En fait l’appellation PR signifie qu’un processeur PR166 offre des performances identiques à un Pentium 166 Mhz. En réalité, il ne s’agit que d’un processeur cadencé à 116,7Mhz, utilisant un facteur de multiplication de 1,75 (66 x1,75). Basé sur un support de type Socket 7, il dispose d’un cache L1 de 16 Ko pour les instructions et de 8 Ko pour les données.
Ce processeur, est arrivé trop tard sur le marché. En effet, à cette même période, Intel commençait à proposer des Pentium MMX, fonction que ne gère pas le K5.
2.3.2 L’AMD K6.
Ce processeur a été commercialisé dès l’été 1997 et se positionne face au Pentium MMX. Il est basé sur une architecture RISC, ce processeur est capable d’interpréter sans problèmes les instructions CISC x86. En fait les instructions sont transformées en instructions RISC à l’intérieur du CPU.
Les modèles cadencés à 166 et 200 Mhz fonctionnent à 2,9V(dual voltage), le 233Mhz quant à lui peut utiliser le 2,9V comme le 3.2V. De 166 à 233Mhz, AMD a utilisé une architecture à 0.35 microns. Désormais, les modèles 233, 266 et 300 Mhz sont réalisés à 0.25 microns. Cette modification, associée
- une tension de 2,2V (dual), a permis d’augmenter la fréquence tout en diminuant le risque de surchauffe. Comme vous l’avez sûrement constaté, il existe deux modèles de K6 233 Mhz, l' »ancien » et le « nouveau », avec une architecture et une tension différente. Tous ces processeurs utilisent une carte-mère disposant d’un Socket 7 et offrant un bus à 66Mhz.
A la différence du Pentium, le K6 contient un total de 64 Ko de mémoire cache L1 (32Ko pour les instructions et 32 Ko pour les données). Les fonctions MMX sont implémentées en standard, mais une seule instruction peut être traitée à la fois. L’unité à virgule flottante (FPU) s’avère moins véloce que celle d’un Pentium MMX à même fréquence. C’est pour cette raison que ce processeur est déconseillé pour des applications gourmandes en calcul (jeux 3D, graphisme, … ). En dehors de sa faiblesse au niveau des calculs complexes, le K6 s’avère plus puissant pour des applications Bureautique qu’un Pentium MMX de même fréquence grâce à son cache L1.
2.3.3 Le K6-2 3D Now
Ce processeur a été commercialisé à la mi-98 par AMD. Il s’agit en fait d’un K6 amélioré qui intègre 21 instructions supplémentaires. Celles-ci sont conçues pour augmenter les capacités 3D du processeur. En effet, dans un processeur Intel Pentium II, la force brute du CPU est utilisée pour les calculs 3D, en fait principalement des nombres entiers. L’unité à virgule flottante (FPU) est alors peu utilisée. AMD au contraire exploite simultanément le CPU et le FPU grâce à ce jeu de commandes supplémentaires.
Ce procédé qui permet de traiter plusieurs données simultanément dans le même cycle d’horloge est appelé SIMD (Single Instruction Multiple Data). Attention, cela ne peut fonctionner que si la même instruction est utilisée sur les données, des instructions différentes nécessitent plusieurs cycles. Les programmes 3D (graphisme, jeux, …) qui font du rendering exploitent parfaitement le SIMD.
Equipé d’un double pipeline (architecture super scalaire), il peut exécuter jusqu’à deux instructions 3D Now! par cycle d’horloge. Les fonctions MMX sont aussi traitées par le K6-2, qui intègre un cache chargé de réduire le temps de latence lorsque le CPU bascule entre une instruction MMX et x87. Ce cache est appelé FEMMS (Fast Entry/Exit Multimedia State). Basé sur une technologie à 0,25 microns, ce processeur utilise un support de type Socket 7, renommé Super 7 à cause de sa fréquence. Par contre, il demande l’usage d’une carte-mère possédant un chipset adapté à toutes ces nouvelles fonctions. De plus, cette carte-mère devra posséder un bus cadencé à 100 Mhz.
L’exploitation des instructions 3D Now! peut se faire de trois façons. L’utilisateur peut installer sur son PC le DirectX version 6 (disponible en juillet-août 98) distribué gratuitement par Microsoft. Le 3D Now! est aussi supporté par l’OpenGL version 1.2, prochainement disponible. En dernier recours, le programme peut intégrer des routines exploitant directement ces fonctions. Si aucune de ces trois possibilités est présente, les performances du K6-2 tombent en deçà d’un Pentium II de fréquence
équivalente. Reste le prix de ce processeur qui le rend quand même très attractif.
2.3.4 Le K6-3
La principale amélioration par rapport au K6-2 vient de l’intégration d’un cache L2 de 256 Ko dans le processeur. Il n’est plus disponible actuellement.
2.3.5 L’Athlon.
Slot A Socket A ou 462

2.3.5.1 L’Atlon K7 (500 à 700 Mhz) et K75 (650 à 1000 Mhz)
L’Atlon a été lancé mi 99, initialement gravé en 0,25 microns, il consommait beaucoup. Une version gravé en 0,18 microns a permit de diminuer sa consommation. Il se présente sous la forme d’une cartouche qui s’insère dans un connecteur le slot A.
Son architecture interne est de type RISC et il dispose de trois décodeurs x86 indépendant destinés à convertir les instructions x86 utilisées dans les applications PC en instructions RISC traitées au cœur de l’Athlon.
L’architecture est de type super scalaire. L’Atlon intègre 9 pipelines, 3 pour les calculs d’adresses, 3 pour les calculs sur nombre entier et 3 pour les instructions x87 (virgule flottante), MMX et 3Dnow! L’Athlon dispose d’un cache de premier niveau (L1), de 128 Ko (2*64 Ko), cadencé à la fréquence du processeur. Le cache L2, de 512 Ko, est situé sur une carte fille qui fonctionnent à une vitesse fixe quelque soit la fréquence du processeur, de l’ordre de 250 à 300 Mhz.
Enfin la réelle nouveauté vient de l’apparition d’un nouveau bus directement hérité du DEC Alpha.

Le bus EV6 permet d’exploiter les fronts montants et descendants de l’horloge ce qui permet de doubler le taux de transfert à fréquence égale
AMD a choisi le bus EV6 de Digital Equipement Corp afin d’améliorer la fréquence des échanges entre le processeur et le chipset. Le bus EV6 permet à l’Athlon de dialoguer avec le North Bridge (chipset qui relie le processeur, l’AGP, la mémoire et le South Bridge via le bus PCI) à 200MHz. L’une des connexions de ce north bridge est le port AGP. Ce dernier est géré en mode 2X à la fréquence normalisée de 66 MHz. La troisième connexion est destinée à la mémoire du système. Le North bridge de l’AMD Athlon communique avec de la mémoire SDRAM via un bus à 100MHz. Quant à la dernière branche du north bridge, elle utilise un bus PCI pour se relier au South bridge. Et pour en terminer, le South bridge gère les slots PCI, ISA,…
Comme le K6-2 et le K6-III, l’Athlon dispose d’instructions SIMD29 (3Dnow !) auxquelles AMD à rajouté quelques instructions supplémentaires. En plus des 57 instructions MMX et des 21 instructions de base 3Dnow !, l’Athlon dispose de 19 nouvelles instructions ajoutées à 3Dnow ! ainsi que de 5 nouvelles instructions de type DSP 30. Ces instructions sont là pour optimiser encore un peu plus les performances avec les applications gourmandes telles que les jeux ou encore le rendu d’image 3D. Il faut par contre que ces applications soient écrites pour31.
2.3.5.2 L’Atlon Thunderbird (650 à 1400 Mhz)
AMD début 2001 a proposé une nouvelle évolution de ses processeurs et chipsets afin de pouvoir utiliser la mémoire DDR SDRAM et un bus EV6 à 133 Mhz, ce qui permet des accès mémoire de 2×10032 ou 2×133 Mhz. Cette dernière présente des coûts de fabrication comparable à la mémoire SDRAM. Le cache L2 est intégré au processeur et passe de 512 Ko à 256 Ko mais fonctionne à la fréquence interne du processeur. Il a été proposé initialement en Slot A (650 Mhz à 1000 Mhz) puis en format socket A ( 650 Mhz à 1400 Mhz).
Afin d’éviter de retomber sur les mêmes soucis que ceux rencontrés avec le K6-X, AMD a développé ses propres chipset. Les composants étant plus récents que Windows 98 même dans sa version SE, il faudra installer quelques drivers et mise à jours des fichiers .inf afin que le chipset soit correctement reconnu. AMD conseille l’application de ces correctifs en dernier lieu. C’est à dire après l’installation des pilote graphiques et DirectX. Les ports USB sont également gérés par le chipset tout comme les fonctions de monitoring et de mise en veille. AMD a en outre donné les plans de ces deux puces à ces principaux partenaires comme VIA (concepteur du MPV3 pour K6-2) afin que ceux-ci soient à même de produire leurs propres versions de chipset. Coté BIOS la plupart des constructeurs ont également répondu présents (ainsi Award, Phoenix, ou encore American Megatrends proposeront leurs versions de BIOS pour l’Atlon). Les premiers chipset seront signés par AMD. Ensuite apparaîtront des modèles élaborés par Via, SiS et Ali.
Identification du Thunderbird :
Exemple : A1200AMS3C
- A = Atlon D = Duron
- 1200 = fréquence interne du processeur en Mhz
- A = Code de packaging PGA
|
|
M = tension d’alimentation du core 1.75 V P = 1.7 V |
|
|
|
S = Température maximum de 95° C T = 90° C |
|
|
|
3 = Cache L2 de 256 Ko |
2 = Cache L2 de 128 Ko |
|
|
C = Bus EV6 à 266 Mhz |
B = 200 Mhz |
2.3.5.3 L’Atlon 4 (800 à 1500 Mhz)
Lancé en Mai 2001, cet Atlon implémente les instructions SSE d’Intel (Pentium III), appelé par AMD 3Dnow !Professional. Il possède une diode thermique qui permet de mesurer la température du noyau. L’Atlon 4 consomme environ 20 % d’énergie de moins que le Thunderbird.
2.3.5.4 L’Atlon XP (1500+ à 2000+)
Le 1500+ ou 1700+ ne correspondent pas à la fréquence réelle du processeur mais d’après AMD au performance réelle du processeur par rapport à un Pentium 4. Par exemple l’Atlon XP 1700+ fonctionne en réalité à la fréquence de 1467 Mhz mais aurait une puissance équivalente à un P4 fonctionnant à 1700 Mhz.
La fréquence FSB (de la carte mère) est de 133 Mhz. C’est à partir de cette fréquence qu’il faut choisir
- Single Instruction Multiple Data
- Digital Signal Processoring instructions DSP sont destinées au traitement des données numériques : MP3, Mpeg2 AC-3, xDSL (ADSL) etc …
- Soit par l’intermédiaire d’un patch ou dés leur création.
- La mémoire DDR permet des accès sur les fronts montant et descendant, ce qui permet de doubler la bande passante sans augmenter la fréquence – (Bus EV6 100 1,5 Go/s, bus EV6 133 2 Go/s soit de fois plus qu’avec de la SDRAM). Cette technique a déjà été utilisée avec les disques durs (ultra DMA)
le coefficient multiplicateur pour atteindre la fréquence interne réelle du processeur.
Exemple XP 1700+ : FSB = 133 – Coef = 11 soit Fréq. Interne = 1467 Mhz
2.3.5.5 Tableau récapitulatif Atlon XP
|
Nom |
Fréquence |
Fréq bus |
Cache L2 |
Cache L1 |
Vcore |
|
(en Mhz) |
Ext. (Mhz) |
intégré Ko |
(Ko) |
En Volts |
|
|
Atlon Modèle 4 |
900, 950, 1000, 1100, |
2*100 |
|||
|
1133,1200, 1266, 1300, |
ou |
256 |
128 |
1.75 |
|
|
1333, 1400 |
2*133 |
||||
|
Atlon XP |
|||||
|
Atlon XP 1500+ |
1333 |
2*133 |
256 |
128 |
1.75 |
|
Atlon XP 1600+ |
1400 |
2*133 |
256 |
128 |
1.75 |
|
Atlon XP 1700+ |
1467 |
2*133 |
256 |
128 |
1.75 |
|
Atlon XP 1800+ |
1533 |
2*133 |
256 |
128 |
1.75 |
|
Atlon XP 1900+ |
1600 |
2*133 |
256 |
128 |
1.75 |
|
Atlon XP 2000+ |
1667 |
2*133 |
256 |
128 |
1.75 |
2.3.6 Le Duron Modèle 3 (600 à 950 Mhz), modèle 7 (900 à 1300 Mhz)
Pour concurrencer le Celeron de chez Intel, AMD propose un nouveau processeur le Duron. Ce processeur possède 64 Ko de mémoire cache L2 cadencée à la vitesse du processeur et utilise un bus DR EV6 de 100 Mhz. Le Duron utilise le Socket A.
|
Nom |
Fréquence |
Fréq bus |
Cache L2 |
Cache L1 |
Vcore |
||||||||||||
|
(en Mhz) |
Ext. (Mhz) |
intégré Ko |
(Ko) |
En Volts |
|||||||||||||
|
Duron Modèle 3 |
600 à 950 ts les 50 |
2*100 |
64 |
128 |
1.6 |
||||||||||||
|
Duron Modèle 7 |
900 , 950, 1 à 1.3 ts |
2*100 |
64 |
128 |
1.75 |
||||||||||||
|
les 0.1 Ghz |
|||||||||||||||||
2.3.7 Tableau récapitulatif des processeurs AMD |
|||||||||||||||||
|
K6 |
K6-2 |
Athlon |
Athlon |
Duron |
Atlon |
Atlon XP |
|||||||||||
|
3D Now! |
Modèle 1 |
Modèle 2 |
Modèle 3 |
Modèle 4 |
|||||||||||||
|
Date de sortie |
fin 97 |
mi 98 |
Mi 99 |
Mi 00 |
Mi 00 |
Début 01 |
Mi 2001 |
||||||||||
|
Technologie (gravure) |
0.25 |
0.25 |
0,25 |
0,25 |
0,18 |
0,18 |
0,18 |
||||||||||
|
MMX |
oui |
oui |
oui |
oui |
oui |
oui |
oui |
||||||||||
|
3D Now! |
non |
oui |
oui |
oui |
oui |
oui |
oui |
||||||||||
|
DSP et 3D Now ! + |
non |
non |
oui |
oui |
oui |
oui |
oui |
||||||||||
|
Socket |
Super 7 |
Super 7 |
Slot A |
Slot A |
Socket A |
Socket A |
Socket A |
||||||||||
|
SSE (PIII) |
non |
non |
non |
non |
non |
oui |
oui |
||||||||||
|
Fréquences (Mhz) |
233/266 |
300/333/350/ |
500 à 700 |
550 à 1000 |
600 à 800 |
650 à 1333 |
1333 à |
||||||||||
|
/300/350 |
400/450/500/ |
tout les 50 |
tout les 50 |
tout les 50 |
1667 tout |
||||||||||||
|
550 |
les 66 |
||||||||||||||||
|
Cache L1 |
2×32 Ko |
2×32 Ko |
2×64 Ko |
2×64 Ko |
2×64 Ko |
2×64 Ko |
2×64 Ko |
||||||||||
|
Cache L2 intégré |
– |
– |
512 ko |
512 ko |
64 Ko |
256 Ko |
256 Ko |
||||||||||
|
Fréquence du cache L2 |
– |
– |
Fixe ~ 250 |
Fixe ~ 250 |
Idem CPU |
Idem CPU |
Idem CPU |
||||||||||
|
Fréq. du bus EV6 (MHz) |
– |
– |
200 |
200 |
200 |
200/266 |
266 |
||||||||||
|
Fréq. du bus FSB (MHz) |
66 |
100 |
100 |
100 |
100 |
100/133 |
133 |
||||||||||
|
Nbre de transistors |
8.8 M |
9.3 M |
22 |
||||||||||||||
2.4 Processeur Cyrix
2.4.1 Le Média Gx
Le processeur Cyrix GX intègre les fonctions graphiques et audio (compatible sound blaster), l’interface PCI et le contrôleur de mémoire. Ainsi, les coûts de fabrication sont très nettement réduits. Malheureusement les performances sont aussi plus faibles que celle d’une machine Intel disposant d’un processeur Pentium à fréquence équivalente.

Le processeur est « assisté » par un chip compagnon nommé Cx5510, qui s’occupe des interfaces pour les mémoires de masse. Une telle machine ne dispose plus de mémoire graphique ou de cache L 2, tout est unifié. Compaq est le principal grand constructeur a avoir commercialisé des machines à base de MediaGX.
Il est disponible en version 120, 133, 150, 166,180 et 200 Mhz. Il intègre 16Ko de cache interne L1, ainsi qu’un coprocesseur arithmétique. Il accède à la mémoire vive de type EDO via un bus de 64 bits. La quantité maximum de mémoire supportée est de 128 M0. Associé au chip Cx5510, il est capable de gérer des modes de gestion d’énergie, le rendant ainsi utilisable dans un portable. Le MediaGX est basé sur un support spécifique, appelé BGA (Ball Grid Array) à 352 pins, obligeant l’emploi d’une carte-mère spécifique. Son architecture interne est basée sur une architecture à 0.5 microns, alimentée par une tension de 3,3 à 3,6 V. Son contrôleur graphique est capable de gérer des résolutions allant jusqu’à 1280×1024.
2.4.2 Le 6x86Mx (M2)
Issu du 6×86, ce processeur est totalement compatible avec les extensions MMX d’Intel et s’insère sur un support de type socket 7 (P55C), qui est utilisé par la plupart des Pentiums. Il est doté d’un double voltage, soit 2.9V en interne et 3.3 en externe. Cyrix commercialise les versions PR-166, PR-200, PR-233 et PR266. Ces fréquences varient selon celle de la carte-mère utilisée.
La taille de la mémoire cache L1 qui passe à 64 Ko. Les processeurs 6x86MX offrant une fréquence supérieure à 266 Mhz portent désormais l’appellation MII chez Cyrix il existe en version PR300 et PR333, alors qu’IBM conserve cette désignation.
2.4.3 L’IBM 6x86MX
IBM Microelectronics propose les 6×86-PR266, PR-300 et PR-233. Le modèle PR-266 est en fait cadencé à 208Mhz, alors que la carte-mère passe à 83Mhz, ce qui implique un facteur de multiplication de 2.5. Ce processeur possède 6.5 millions de transistors. Le PR-300 est quant à lui cadencé à 225Mhz, pour un bus de 75Mhz (x3). Ces processeurs se différencient de ceux produits par Cyrix à cause de la technologie à 0.25 microns (au lieu de 0.35).
Le marquage des 6x86MX d’IBM varie par rapport à celui de Cyrix. Nettement plus clair, vous y trouverez indiqué le facteur de multiplication requis, afin de paramètrer votre carte-mère.
3 Caractéristiques des Chipsets
3.1 Introduction
Ce qui différencie le plus les cartes mères, c’est le jeu de chipset qu’elles utilisent. En fait il regroupe les fonctions vitales d’un ordinateur.
Les principales fonctions réalisées par le chipset sont décrites ci-dessous, bien sûr un chipset pour 486 n’intègre pas toutes les caractéristiques décrites :
- Le contrôleur d’interruptions <15 IRQ >.
- Le contrôleur de DMA <7 canaux de DMA >.
- Le décodage d’adresses.
- Les circuits spécialisés: timer, horloge temps réel.
- La gestion de la RAM :
- Type géré (FPM, EDO, SDRAM, Avec parité, ECC, DDRSDRAM, RDRAM),
- Taille maximum gérée (64, 512, 1024 Mo).
- Accès (timing), rafraîchissement (technique).
- La gestion du bus de données :
- Accès 8, 16, 32, 64 bits.
- Buffers (accès RAM, accès bus externe)
- Fréquence du bus (33, 50, 60, 66, 75, 83, 100 , 133 Mhz, voir plus pour les plus récents)
- La gestion de la mémoire cache externe (ou de niveau 2, L2) :
- Type de fonctionnement (Burst, Pipeline Burst, Synchrone, Asynchrone).
- La gestion du ou des bus d’extension :
- Pont PCI/ISA
- Timing d’accès au bus ISA et au bus PCI
- Fonctionnement du bus PCI (accès synchrone ou asynchrone, bus master, etc.)
- Les ports // (type : standard, ECC, EPP ; adresse) et séries (adresses)
- Les contrôleurs de disquette et disque dur EIDE (Méthode d’accès PIO (x) ou Ultra DMA/33, DMA/66/100/133).
- Les circuits d’horloge.
- Type de CPU gérés (486, Pentium, Pentium MMX, Cyrix, AMD, Pentium PRO, Pentium II,Pentium III, Atlon, Duron).
- Nombre de processeurs supportés (1, 2, 4).
- Intégration de la gestion du PnP.
- Bus AGP (2X,4X,8X,PIPE,SBA)
- Dispositifs divers : Port infra rouge, USB, Souris PS/2, Economiseur d’énergie (SMM et ACPI), Slot CNR et AC97 Contrôleur, I/O management (SMBus).
Note :
Certain chipset intègre un contrôleur vidéo, exemple : Le I815
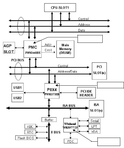
Les chipsets actuels se présentent sous la forme de deux composants (voir figure ci-dessous) :
- Le North Bridge qui est le composant principal, il est le seul composant, en dehors du processeur, qui tourne à la vitesse de bus processeur. Il sert d’interface entre le processeur, le bus AGP, la mémoire.
- Le Sounth Bridge, quant à lui, est cadencé à une fréquence plus basse. Il est chargé d’interfacer les slots d’extensions ISA et PCI. Il contient aussi les circuits d’I/O comme le contrôleur IDE et gère
l’USB. L’avantage d’une telle architecture est que le composant South Bridge peut être utilisé pour différents North Bridge. En effet, ce denier évolue beaucoup plus souvent que le South. Ainsi, les coûts de conceptions et de fabrication diminuent nettement.
La dénomination Intel se réfère au composant North Bridge. Par exemple, un chipset de type 440BX est composé du North Bridge 82443BX et du South Bridge 82371EX.

4 grands constructeurs de chipset se partagent le marché :
- Intel : www.intel.com
- VIA : www.viatech.com
- SiS : www.sis.com.tw
- ALi : www.ali.com.tw
|
Socket 733 |
Socket 734 |
Slot 135 |
Socket 37036 et |
Slot A37 |
Slot 238 |
Socket A |
Sochet |
||
|
AGP |
Slot 1 |
462 |
|||||||
|
430FX |
440LX |
I81039 |
440 Gx |
I850 |
|||||
|
430MX |
440BX |
40 |
|||||||
|
Intel |
430HX |
440EX |
I810E |
450NX |
I845 |
||||
|
I820et 820E |
|||||||||
|
430VX |
440ZX |
I84041 |
|||||||
|
I815et 815E |
|||||||||
|
430TX |
|||||||||
|
I815 EP |
|||||||||
|
VP-1 |
Apollo |
||||||||
|
VIA |
VPX/97 |
VP3 |
Apollo Pro |
Apollo Pro133A |
Apollo |
KT133 |
P4X266 |
||
|
VP2 |
MVP3 |
Apollo Pro plus |
Appolo Pro 266 |
KT133 |
et |
||||
|
VP2/97 |
MVP442 |
Apollo Pro133A |
KT266 |
||||||
|
53043 |
600 |
||||||||
|
SiS |
596 |
620 |
620 |
||||||
|
598 |
44 |
630E15 |
63015 |
||||||
|
540 |
|||||||||
|
AMD |
750 et 751 |
760 |
|||||||
|
Aladdin III |
Aladdin Pro 5 |
||||||||
|
ALI |
Aladdin IV |
Aladdin V |
Aladdin Pro II |
Aladdin pro 4 |
Alimagik 1 |
||||
|
Aladdin |
Aladdin TNT2 |
||||||||
|
IV+ |
- Processeur Pentium, Pentium MMX, AMD K5/K6 et Cyrix 6×86
- Aussi appelé super 7 (entièrement compatible avec le socket 7), AMD K6-2, K6-2 3d Now et K6-3
- Pentium II et III
- Pour le Celeron
- Pour l’AMD Athlon.
- Pentium Xéon Ii et III
- Spécialement conçu pour le Celeron et le Pentium III, il intègre un chip graphique
- Idem i810 mais bus système jusqu’à 133 Mhz.
- Développé spécialement pour le Pentium Xeon III
- idem MVP3, mais intègre un chip vidéo (Trident blade 3 D)
- Intègre un chip graphique, .
- Intègrent un chip : graphique, son, E/S ethernet 10/100).
3.2 Chipsets pour Pentium II et Celeron
3.2.1 L’Intel 440LX
Sortie en Août 1997, ce chipset à permis au Pentium II de vraiment donner sa pleine puissance. En effet jusqu’à cette date le Pentium II devait se contenter du « vieux » 440FX qui était aussi utilisé pour le Pentium Pro.
Les pincipaux apports du 440LX sont la gestion de la SDRAM, de l’Ultra DMA/33 ainsi que de l’AGP.
Le principal défaut de ce chipset c’est qu’il n’est pas adapté au Pentium II à bus système à 100 Mhz.
Intel 440LX (Pentium II I/O 66 Mhz)
CPU
Cache
Mémoire
Bus Système
Divers
Write Buffers
|
Multi-processeur |
oui (2 – SMP) |
|
CPU AMD |
N/A |
|
CPU Cyrix |
N/A |
|
CPU Intel |
Pentium II |
|
Type |
N/A (sur le CPU) |
|
Maximum |
N/A (sur le CPU) |
|
Maximum de DRAM Cachable |
N/A (sur le CPU) |
|
Maximum |
512 Mo (SDRam) 1024 Mo (EDO) |
|
FPM DRAM Read Timings (66MHz) |
N/A |
|
EDO DRAM Read Timings (66MHz) |
5-2-2-2 |
|
BEDO DRAM Read Timings (66MHz) |
N/A |
|
SDRAM Read Timings (66MHz) |
5-1-1-1 |
|
ECC |
Yes |
|
Fréquences officielles |
60, 66 MHz |
|
Fréquences non-officielles |
68, 75, 83.3, 100 MHz |
|
AGP |
Oui |
|
Ultra DMA/33 |
Oui |
|
rev. PCI |
2.1 |
|
Bus PCI Asynchrone |
Non |
|
PC97 (Power Management) |
Oui |
|
USB |
Oui |
|
CPU-to-DRAM |
? |
|
CPU-to-PCI |
? |
|
PCI-to-DRAM |
? |
3.2.2 L’Intel 440BX45
Le principal apport du 440BX par rapport au 440LX est qu’il supporte officiellement un bus système de 100 MHz. Cela accélère l’accès à la mémoire vive et la bande passante du bus système (donc de la mémoire vive) s’en trouve élargie, et atteint 800 Mo/s contre 533 Mo/s auparavant. Cela permet au bus AGP d’exprimer sa pleine puissance, car jusqu’à lors il ne pouvait pas profiter de ces 533Mo/s de débit maximal, car les 533Mo/s de la mémoire vive devait aussi être partagés avec le processeur par exemple.

North Bridge
Sounth Bridge
Circuit I/O
45 Les cartes mères à base de BX peuvent recevoir un Pentium III, mais ne permettent pas d’utiliser la SDRAM 133 Mhz
Intel 440BX (Celeron, Pentium II et III)
CPU
Cache
Mémoire
Bus Système
Divers
Write Buffers
|
Multi-processeur |
oui (2 – SMP) |
|
CPU AMD |
N/A |
|
CPU Cyrix |
N/A |
|
CPU Intel |
Celeron, Pentium II et III |
|
Type |
N/A (sur le CPU) |
|
Maximum |
N/A (sur le CPU) |
|
Maximum de DRAM Cachable |
N/A (sur le CPU) |
|
Maximum |
1 Go |
|
FPM DRAM Read Timings (66MHz) |
N/A |
|
EDO DRAM Read Timings (66MHz) |
5-2-2-2 |
|
BEDO DRAM Read Timings (66MHz) |
N/A |
|
SDRAM Read Timings (66MHz) |
5-1-1-1 |
|
ECC |
Yes |
|
Tension alimentation |
GTL+ |
|
Fréquences officielles |
66, 100 MHz |
|
Fréquences non-officielles |
75, 83.3, 100, 103, 112, 133 MHz |
|
AGP |
Oui (2x) |
|
Ultra DMA/33 |
Oui |
|
rev. PCI |
2.1 |
|
Bus PCI Asynchrone |
Non |
|
Power Management |
Oui (SMM &ACPI) |
|
USB |
Oui |
|
CPU-to-DRAM |
? |
|
CPU-to-PCI |
? |
|
PCI-to-DRAM |
? |
3.3 Chipset pour Pentium III et Celeron 2
3.3.1 L’Intel I810, 810E.
L’architecture classique des chipsets utilisés aujourd’hui (ex Intel BX) est de type NORD/SUD. Le chipset Nord s’occupant principalement du processeur, de la mémoire et du bus AGP relié au chip Sud ou PIIX4 par le bus PCI, gérant quant à lui, les bus PCI et ISA, ainsi que l’IDE et les entrées sorties.
La nouvelle architecture proposée par Intel est l’AHA46. Elle se compose de trois chipsets qui sont, pour le i810, les chip GMCH47, ICH48 et FWH49

Le chip GMCH
Le chip GMCH du jeu i810 correspond au chip i82810. Il a la particularité d’intégrer, le contrôleur mémoire ainsi qu’un contrôleur graphique 2D/3D utilisant le bus AGP 2x.
Ce type d’architecture se nomme UMA50. Cette architecture offre l’avantage de pouvoir utiliser une partie de la mémoire du système comme mémoire graphique. Certes, cela se fait au détriment des performances du système, mais permet de proposer des systèmes à prix très attractifs.
Le contrôleur graphique possède un accès rapide à la mémoire où se trouve les données calculées par le processeur. Là où le bus AGP en 2x offre un accès théorique à la mémoire de 533 Mo/sec, le contrôleur graphique du GMCH y accède à 800 Mo/sec.
Le contrôleur mémoire quant à lui fonctionne à 100 ou 133 Mhz (I810E), quel que soit la vitesse du processeur. Il s’agit là encore d’une nouveauté, car jusqu’alors la mémoire fonctionnait à la strict vitesse FSB du processeur. Ainsi, avec le i810, même avec un processeur Intel Celeron utilisant une fréquence FSB de 66 MHz, il sera nécessaire de prévoir des barrettes de mémoire compatible PC100.
Enfin, le chip GMCH communique avec le chip ICH via un bus à 266 Mo/sec, beaucoup plus rapide que le bus PCI qui était utilisé jusqu’alors.
Le chip ICH
Le chip ICH du jeu i810 correspond au chip i82801. Ce contrôleur communique avec les périphériques du système via différents bus bien connus. Tout d’abord le bus PCI, l’interface ATA33/66 pour les périphériques IDE, l’USB, et le contrôleur Entrée/Sortie (série, parallèle…), qui reste toujours indépendant du chipset.
Il est à noter la disparition du bus ISA au sein du ICH, et l’apparition du ‘bus’ AC’97. Il s’agit d’un canal par lequel le système pourra émuler un contrôleur audio ou modem.
Le chip FWH
Le chip FWH du jeu i810 correspond au chip i82802. Il s’agit en fait d’une EEPROM de 2 ou 4 Mo intégrant le bios du système et du contrôleur graphique. Avec une EEPROM de 4 Mo il sera aisé
- Accelerated Hub Architecture
- Graphique & Memory Controller Hub
- I/O Controller Hub
- Firm Ware Hub
- Unified Memory Architecture
d’ajouter encore plus de fonctionnalités à la carte mère, et de rendre encore plus convivial le paramétrage du Hardware.
Processeur Fréquence max. Adressage
Mémoire
Bus
Contrôleur IDE USB
Nouvelles normes
Mono Pentium II et III et Celeron (pas de Dual)
66/100 Mhz (i810)
66/10/133 Mhz (i810E)
32-Bits
- Supporte les mémoires EDO et SDRAM
- Jusqu’à 512 Mo de mémoire. (2 emplacements DIMM maximum)
- Taille maximum : 256 Mo
- SDRAM en X-1-1-1
- Concurrent PCI 2.1
- 5 Slots PCI maximum
- AGP 2x
UDMA 33 /66 (82801)
- 2 ports USB
- Supporte ACPI – OnNow
- Répond aux normes AC’97
3.3.2 Intel I820 et I820E

Le chipset i820 d’Intel, lancé le 15 novembre 99, à été conçu spécifiquement pour supporter les
nouveaux processeurs Pentium III. C’est le premier chipset Intel à supporter la fréquence de bus 133 MHz51.
Le chipset reprend l’architecture AHA déjà présente avec le chipset i810. Grâce à celui-ci les échanges entre les différentes parties de la carte mère sont nettement améliorés. La particularité du hub est de proposer plusieurs « chemins » et de centraliser l’arrivée de l’information et de la redistribuer à son destinataire, on obtient ainsi un réel gain de performance par rapport à l’architecture du 440 BX.

Dans le chipset 440BX, un goulet Dans le chipset i820, grâce à l’architecture AHA, chaque bus d’étranglement existe au niveau du s’adresse directement au chipset.
chipset
RAMBUS
Ce qui caractérise le plus ce chipset c’est le support de la mémoire RDRAM, dites RAMBUS.
Intel a choisi ce type de mémoire car à l’époque c’était la seule mémoire capable d’apporter un gain de performance important grâce à une fréquence allant jusqu’à 800 MHz. L’inconvénient majeur c’est le
- Uniquement pour la RAMBUS mais pas pour la SDRAM.
prix et la disponibilité de ce type de mémoire. Depuis la SDRAM 133 Mhz est apparue ainsi qu’une nouvelle technologie la DDRAM qui permet de fonctionner à 266 Mhz malheureusement le I820 ne supporte ni l’une ni l’autre. Pour palier à ce problème Intel a développé un circuit le MTH52 qui permet de créer des cartes mères à base de I820 et de SDRAM 133 Mhz.
Des bugs ont obligés les fabricants de carte mères utilisant ce type de chip à les rapatrier. Les différents composant du chipset i820
- Le chipset MCH (Memory Controller Hub) Support des fréquence de bus 100 MHz et 133 MHz Support de l’AGP 4x ainsi que du mode Fast Writes Support de la mémoire RAMBUS
Permet le bi-processeur
- Le chipset ICH (I/Ocontroller Hub)
Supporte un contrôleur EIDE à la norme Ultra DMA 66 et 100.
Ce chip gère un contrôleur PCI et LPC (Low Pin Count auquel on peut connecter des contrôleurs à faible débit, tel qu’un contrôleur ISA par exemple).
Ce chipset intègre un contrôleur AC’97, intégrant un contrôleur Soft Audio et Soft Modem.
- Le chip FWH (FirmWare Hub)
Ce composant sert avant tout au stcockage du BIOS, mais également à certaines fonctionnalité avancées du système, tel le RNG (Random Number Generator) servant à crypter les données (le RNG assure l’inviolabilité des informations confidentielles, par exemple un numéro de carte bleu communiqué sur Internet),
- Memory Transcoder Hub
3.3.3 Intel I815xx
Comme le I810 ce chipset intègre un contrôleur graphique 2D/3D, qui peut être désactivé au profit d’une carte externe de type AGP 4x. La version EP n’intègre pas de contrôleur graphique. Contrairement au chipset I820 il est capable de gérer la SDRAM 133.
La version de base possède une interface ATA 66 et la version E une interface ATA 100

3.3.4 Le VIA Apollo KT133 et KT133A
Ce chipset est très utilisé par les fabricants de cartes mères pour Pentium III car c’était le seul chipset capable de travailler avec de la SDRAM à 133 Mhz, jusqu’à l’apparition du I815 de chez Intel.

AGP 2X
Ultra DMA 66
Bus système 133 Mhz
SDRAM 133 Mhz
AC-97 et MC-97
4 ports USB
Le Sounth bridge peu être soit le VT82C596B ou le VT82C686A
VIA Apollo Pro 133

AGP 4X
Ultra DMA 66
Bus système 133 Mhz
SDRAM 133 Mhz
AC-97 et MC-97
4 ports USB
Le Sounth bridge peu être soit le VT82C596B ou le VT82C686A
Via Apollo Pro 133 A
3.3.5 Chipset pour Pentium 4
|
Chipset |
I850 |
I845D |
I845 |
VIA |
VIA P4X266 |
SIS 645 |
|
|
P4X266A |
|||||||
|
Date |
Janv. 2001 |
Déc. 2001 |
Juil. 2001 |
Déc. 2001 |
Août 2001 |
Nov. 2001 |
|
|
Type socket |
423/478 |
478 |
423/478 |
478 |
423/478 |
478 |
|
|
Multi. Proces. |
oui |
non |
non |
non |
non |
non |
|
|
North bridge |
KC82850 |
82845 |
82845 |
P4X266A |
VT8753 |
SIS645 |
|
|
South bridge |
82801BA |
82801BA |
82801BA |
VT8233CE |
VT8233 |
SIS961 |
|
|
FSB (Mhz) |
100/133 |
66/100/133 |
66/100/133 |
66/100/133 |
100 |
100/133 |
|
|
Fréq. Mémoire |
400 |
100/133 |
100/133 |
100/133 |
100/133 |
100/133/166 |
|
|
Type mémoire |
Rambus |
DDR |
SDRAM |
DDR |
SDRAM et |
SDRAM et |
|
|
Dual |
SDRAM |
SDRAM |
DDR |
DDR |
|||
|
RIMM |
SDRAM |
SDRAM |
|||||
|
Taille |
Max. |
2048 Mo |
2048 Mo |
2048 Mo |
3072 Mo |
4096 Mo |
3072 Mo |
|
Mém. |
|||||||
|
Nbre DIMM |
4 |
3 |
4 |
3 |
4 |
3 |
|
|
Ultra DMA |
oui |
oui |
oui |
oui |
oui |
oui |
|
|
33/66/100 |
|||||||
|
Ultra DMA |
non |
non |
non |
oui |
non |
non |
|
|
133 |
|||||||
|
Nb. USB |
4 |
4 |
6 |
6 |
6 |
6 |
|
|
USB 2.0 |
non |
non |
oui |
oui |
non |
oui |
|
|
Nb. PCI |
6 |
6 |
6 |
6 |
5 |
6 |
|
|
AGP 1X, |
2X, |
oui |
oui |
oui |
oui |
oui |
oui |
|
4X |
|||||||
|
ACPI |
oui |
oui |
oui |
oui |
oui |
oui |
|
3.4 Chipset pour Atlon et duron.
3.4.1 Chipset AMD 750
AMD propose son propre chipset pour ses processeurs Atlon. Le North bridge AMD-751 gère l’AGP 2X, supporte la SDRAM 100 ou 133 Mhz ainsi que la RAM ECC. Le Sounth Bridge AMD-756 gère 4 ports USB, l’Ultra DMA 66, ..

3.4.2 Le VIA Apollo Kx 133.
Ce chipset a été spécialement développé pour les processeurs AMD Atlon et Duron, il utilise le même Sounth bridge que l’Apollo Pro 133.

3.4.3 Chipset actuel pour Atlon et Duron
|
VIA Apollo KT266A |
SiS735 |
Nvidia nForce |
|||||
|
VIA KT266A |
SiS735 |
Nvidia IGP 128 |
|||||
|
Northbridge |
|||||||
|
VIA VT8233 |
– |
Nvidia MCP-D |
|||||
|
Southbridge |
|||||||
|
100/133 MHz DDR |
100/133 MHz DDR |
100/133 MHz DDR |
|||||
|
FSB/Bus Mémoire |
|||||||
|
200 MHz |
200 MHz |
150 MHz |
|||||
|
Overclocking Max |
|||||||
|
4 |
4 |
3 |
|||||
|
Nombre de Slot Mem Max |
|||||||
|
3072 Mo |
3072 Mo |
4096 Mo |
|||||
|
Mémoire Maximale |
|||||||
|
Oui |
Oui |
Non |
|||||
|
SDRAM |
|||||||
|
Oui |
Oui |
Oui |
|||||
|
DDR SDRAM |
|||||||
|
Non |
Non |
Oui |
|||||
|
Dual-channel DDR |
|||||||
|
Oui |
Oui |
Oui |
|||||
|
Ultra-DMA 100 |
|||||||
|
6 |
6 |
6 |
|||||
|
Nombre d’USB max |
|||||||
|
6 |
6 |
6 |
|||||
|
Nombre de PCI max |
|||||||
|
Non |
Non |
Oui |
|||||
|
Circuit graphique intégrée |
|||||||
|
Oui AC97 |
Oui AC97 |
Oui MCP |
|||||
|
Circuit Audio intégré |
|||||||
|
Oui |
Oui |
Oui |
|||||
|
AGP 1x / 2x / 4x |
|||||||
|
Oui |
Oui |
Oui |
|||||
|
ACPI |
|||||||
4.L’overclocking
Note préléminaire :
L’OVERCLOCKING PEUT ENDOMMAGER VOTRE MACHINE. JE NE SAURAIS ETRE TENU RESPONSABLE DES DEGATS DUS A L’APPLICATION DE CETTE OPTIMISATION.
4.1 Qu’est ce que l’overclocking
L’overclocking est une technique qui consiste à faire tourner son CPU à une fréquence supérieur à celle pour laquelle il est vendu. Cette fréquence est obtenue à partir de la fréquence du bus système auquel on applique un coefficient multiplicateur. (exemple bus 66 Mhz coéf 2,5 donne 166 Mhz)
En modifiant le coefficient multiplicateur et/ou la fréquence du bus on modifie la fréquence de travaille du processeur. Ces modifications peuvent être faites sur certaines cartes au moyen du BIOS, mais le plus souvent au moyen de cavaliers (ou jumpers) situés sur la carte mère.
- Les processeurs INTEL (pentium, MMX, pentium pro, PII) étaient jusqu’à présent les processeurs les plus facilement overclockables. En effet, ces CPU ne sont pas poussés d’origine et chauffent peu. Malheureusement, INTEL à intégré à tous ses CPU une limitation qui empêche de changer le coefficient multiplicateur.
- Les processeurs AMD K6 deviennent donc les CPU offrant le plus de possibilité dans l’overclocking.
- Les CPU CYRIX 6X86 et 6X86MX sont poussés d’origines. Les possibilités d’overclocking sont donc très réduites (risque de surchauffe).
4.2 Précautions à prendre.
Il est nécessaire d’investir dans un bon ventilateur avec un radiateur épais afin de garantir un refroidissement correct du processeur. L’overclocking entraîne une surchauffe importante qu’il faut contenir sous peine de destruction du processeur.
4.3 Mise en œuvre
Il est plus intéressant mais plus risqué pour la stabilité du fonctionnement du système d’augmenter la fréquence de bus que d’augmenter le coefficient multiplicateur. En effet, tout les timings du fonctionnement interne de la carte mère sont déterminés par rapport à la fréquence du bus système, de sorte qu’une augmentation de celle-ci engendre une diminution des temps d’accès aux différents sous-ensembles de la carte mère (bus externe (ISA et PCI), contrôleur de disque, carte graphique, mémoire …).
Il peut être nécessaire de modifier différents paramètres dans le bios pour que le système fonctionne correctement :
1 – ralentir les accès à la mémoire (voir le cours sur le BIOS)
2 – en cas de plantages lors de l’initialisation de Windows, de choisir une vitesse de boot lente (« boot system speed »)
3 – de modifier les temps d’accès au bus ISA et PCI si possibles
4 – dans les cas extrêmes (overclocking en hautes fréquences et très poussé) de ralentir la vitesse de transfert des disques (udma vers pio4 ou pio4 vers pio3 …)
4.4 Processeur Intel
Les processeurs INTEL n’accepte plus de coef. autres que ceux pour lesquels ils sont conçus. Cela étaient déjà le cas sur certaines séries de pentium 133 (SY022 et SU073 -c’est marqué sur le CPU) mais maintenant, c’est généralisé à l’ensemble de la gamme. Voici donc un descriptif des possibilités d’overclocking en fonction du CPU :
Pentium 75 : 1.5*60 (90) ou 1.5*66 (100)
Pentium 90 : 1.5*66 (100) ou 2*60 (120)
Pentium 100 : 2*60 (120) ou 2*66 (133)
Pentium 120 : 2*66 (133) ou 2.5*60 (150) ou mieux encore 2*75 (150)
Pentium 133 : 2.5*60 (150) ou 2*75 (150) ou 2.5*66 (166) ou 2.5*83 (166)
Pentium 150 : 2*75 (150) ou 2.5*66 (166) ou 2*83 (166)
Pentium 166et MMX : 2*83 (166) ou 2.5*75 (188) ou 3*66 (200)
Pentium 200 et MMX : 2.5*83 (208) ou 3*75 (225) ou 3.5*66 (233) ou 3*83 (250)
Pentium 233 MMX : 3*83 (250) ou 3.5*75 (263)
Concernant le voltage, tout dépends du type exact du processeur :
- pour les Vxx qui tourne sous 3.5, on n’y touche pas.
- pour les Sxx qui tourne sous 3.3v il faut être prudent et en tout cas, pas plus de 3.5v.
- pour les pentium MMX qui tourne sous une bi-tension de 2.8/3.3v, on peut monter à 3.2/3.3 ou 3.3/3.3 .
Concerant le pentium PRO, on ne trouve sur le marché aucune carte socket 8 qui propose 75 ou 83 Mhz. L’augmentation des performances ne peut s’obtenir quand jouant sur le coefficient multiplicateur :
Pentium PRO 150 : 2.5*66 (166)
Pentium PRO 180 : 3*66 (200)
Pentium PRO 200 : 3.5 *66 (233)
Pour le Pentium II :
Pentium II 233 : 3*83 (250) ou 3.5*75 (263) ou 4*66 (266)
Pentium II 266 : 3.5*83 (290) ou 4.5*66 (300)
Pentium II 300 : 4*83 (333)
Pentium II 333 : 4*83 (333) ou 4.5*83 (375) ou 5*83 (415) ou sur carte BX 3.5*112 (392) ou
4*100 (400) ou 4*103 (412) ou 4*112 (448)
Pentium II 350 : 3.5*112 (392)
Pentium II 400 : 4*112 (448)
Pentium II 450 : 4.5*112 (504)
Pour le Pentium III
Pentium III 450 : 4.5 * 112 (504) ou 4.5 * 124 (558)
Pentium III 500 : 5 * 112 (560) ou 5 * 124 (620)
Note : il faut alimenter en 2.1 ou 2.2 V
Pour le Celeron
Celeron 333 A : 5 * 75(375) ou 5 * 83 (415)
Celeron 400 A : 6 * 75 (450) ou 6 * 83 (500)
Celeron 433 A : 6.5 * 75 (487) ou 6.5 * 83 (540)
Note : il faut alimenter en 2.1 ou 2.2 V
5 Annexes (modes de fonctionnement)
|
Processeur |
Coprocesseur |
Adressage |
Mode de fonctionnement |
|
8088 |
8087 |
1 Mo |
Un seul mode de fonctionnement. Pas de mémoire |
|
étendue possible. |
|||
|
8086 |
8087 |
1 Mo |
Idem 8088 |
|
80286 |
80287 |
16 Mo |
Deux modes de fonctionnement : |
|
– Le mode réel (compatible avec le 8086) utilisé sous |
|||
|
MSDOS. |
|||
|
– Le mode protégé, qui permet l’accès à la mémoire |
|||
|
étendue, utilisé par Windows en mode standard. |
|||
|
80386 SX |
387SX |
16 Mo |
Trois mode de fonctionnement : |
|
– Le mode réel (compatible avec le 8086) utilisé sous |
|||
|
MSDOS. |
|||
|
– Le mode protégé, qui permet l’accès à la mémoire |
|||
|
étendue, utilisé par Windows en mode standard. |
|||
|
– Le mode virtuel 86, sous mode du mode protégé, |
|||
|
utilisé par Windows en mode 386 étendu. |
|||
|
80386 DX |
387DX |
4 Go |
Idem 80386 SX |
|
80486 SX |
487SX |
4 Go |
Idem 80386 SX |
|
80486 DX |
Intégré |
4 Go |
Idem 80386 SX |
|
80486 DX2 |
Intégré |
4 Go |
Idem 80386 SX |
|
80486 DX4 |
Intégré |
4 Go |
Idem 80386 SX |
|
Overdrive |
Intégré |
4 Go |
Idem 80386 SX |
|
Pentium |
Intégré |
4 Go |
Idem 80386 SX |
Mode de fonctionnement des processeurs Intel
|
Mode réel |
Mode protégé |
Mode virtuel 86 |
||||
|
Capacité d’adressage |
Capacité d’adressage maximum, donc |
Sous-mode du mode protégé, il |
||||
|
limitée à 1 Mo, donc |
possibilité de mémoire étendue. |
permet |
d’exécuter |
un programme |
||
|
pas |
de |
mémoire |
Fonctions de multitâche implémentée |
conçu pour le 8086 en mode |
||
|
étendue. |
(protection inter-tâche, gestion de la |
protégé. Ce mode est utilisé par |
||||
|
Possibilité de mémoi- |
mémoire par descripteur de segment, |
Windows 3.x en mode V86 pour |
||||
|
re |
paginée |
si carte |
mémoire virtuelle). |
lancer une application DOS dans |
||
|
spécifique |
(Norme |
Les processeurs 386 et 486 possèdent |
une fenêtre. |
|||
|
EMS 4.0). |
de plus une unité de pagination mise à |
C’est aussi dans ce mode que |
||||
|
profit par exemple par EMM386 pour |
travaille |
votre |
microprocesseur |
|||
|
simuler de l’EMS en mémoire étendue |
lorsque EMM386 est activé. |
|||||
|
et créer des UMB ainsi que par |
||||||
|
Windows pour créer et gérer la |
||||||
|
mémoire virtuelle. |
||||||
Descriptif des modes de fonctionnement des processeurs Intel
6 BIBLIOGRAPHIE
- Cours BBS Neuilly et Toulouse.
- Documents constructeurs (Intel, Cyrix, AMD, VIA, SIS, Adaptec).
- Articles revues (PC Expert, Windows Plus).
- Sites Internet
