Les disques lasers, comment ça marche ?
Les différents types de disques lasers.
Les normes pour les disques et leur capacité.
Les lecteurs de CD qu’il vous faut.
Les graveurs de CD qu’il vous faut.
Utilisation du logiciel NERO
Glossaire
Historique
C’est en 1926 que l’Anglais BAIRD met au point un dispositif de reproduction de l’image animée à partir d’un disque qu’il nomme Phonovision. La technique nécessaire étant trop importante, les expériences furent stoppées jusqu’à la fin des années 60.
Alors que certains laboratoires exploraient la piste d’un disque capacitif (proche du disque dur), d’autres chercheurs travail sur une lecture laser assurant une plus grande capacité et une fiabilité accrue par l’absence de frottements.
En 1970, Philips, Thomson et MCA développent des disques à lecture optique (par transmission pour Thomson et MCA et par réflexion pour Philips).
En septembre 1980, Le système Philips baptisé VLP (Vidéo Long Play) devient le Laservision. Ce format est normalisé par de nombreux constructeurs.
La rapide progression des technologie a permit en 1982 à Philips de mettre sur le marché un mini disque contenant de la musique, le CD-A ou compact Disque audio.
Grâce à d’excellentes qualités et à une promotion efficace, ce produit remplacera vite la fameuse galette de vinyle.
En 1985, le Cd-Rom, c’est à dire un CD numérique contenant des données informatiques fait son apparition. Il resta longtemps un produit limité car les applications étaient rares et les matériels d’exploitation correspondants encore très chers.
Entre 1989 et 1991, les progrès du multimédia débouchent sur une nouvelle norme améliorant le produit, le CD ROM XA. C’est durant cette période que le CD-I ou Compact Disque Interactif fait son apparition.
En 1993, différents formats liés aux consoles de jeux font leurs apparitions ceux sont les formats 3DO, Mega-CD et CD632.
D’autres formats existent également pour la vidéos. Grâce à la compression MPEG, un film d’une qualité semblable à une cassette VHS peut être stockée sur un CD de 12 cm de diamètre.
A partir de 1995 avec l’arrivée des graveurs de CD-R et CD-RW, les entreprises disposent désormais d’un moyen à la fois économique, simple et efficace pour archiver et stocker leurs données, créer des masters, constituer des bibliothèques d’images…
1999 a marquer le départ des lecteurs DVD-Rom. Les premiers lecteurs font une percée sur le marché à des prix abordables. Cantonnés pour l’heure à la lecture des films, ils devraient voir leurs ventes croître au fur et à mesure de l’arrivée des applications multimédias et des jeux adaptés à la capacité de ce support (8,4 G0). L’année 2000 marquera certainement le départ des graveurs DVD. .
FONCTIONNEMENT
Principe
Le disque
Le CD se présente sous la forme d’un disque en poly carbonate transparent de 12 cm de diamètre et de 1,2 millimètre d’épaisseur percé en son centre d’une ouverture de 25 millimètre de diamètre.
Ce support porte sur une de ses faces la « gravure » qui est recouverte par évaporation sous vide d’une fine couche d’aluminium réfléchissant protégée par un vernis transparent. Ce dernier est déposé sur le disque alors qu’il tourne à vitesse élevé. Ceci permet une meilleure répartition du vernis.
La face « vernie » reçoit les différents marquages et ne sert pas à la lecture. La gravure est composée d’un ensemble de cuvettes plus ou moins longues se suivant en formant une spirale unique partant du centre du disque vers le bord extérieur et longue de prés de six mille mètres. La distance entre deux spirales est de 1,6 microns.
Ces cuvettes sont appelées des « pits », elles ont une largeur de 0,6 micron et leur longueur peut varier de 0,83 à 3,56 microns. Les espaces qui les séparent sont appelés des « Lands ».
Un rayon laser, émis par une diode à semi-conducteurs est focalisé par un ensemble de lentilles en un faisceau de 0,6 micron de diamètre.
La couche aluminisée du CD réfléchit le faisceau qui est redirigé sur une photo diode chargée de convertir l’intensité du faisceau réfléchi en signal électrique qui sera ensuite traité électroniquement.

La lecture
La lecture est effectuée par une méthode interférentielle. La profondeur des pits est égale à la moitié de la longueur d’onde du faisceau laser de lecture. Lorsque le faisceau est sur un land, il est totalement réfléchi; lorsqu’il est dans un pit, le faisceau réfléchi est déphasé par rapport au faisceau d’origine et interfère avec celui-ci en s’affaiblissant. Une diode photo détecte ces différences et fournit au système électronique un signal au passage d’un land à un pit et d’un pit à un land.

La structure des pistes
Contrairement à ce que l’on pourrait croire, l’information n’est pas représentée par les pits et les lands, mais par le passage des pits aux lands et inversement.
Cette succession de pits et de lands enroulés en spirale, est organisée en trois zones de données.
Les informations ne sont pas stockées sur un CD selon des cercles concentriques, comme on pourrait le penser a priori, mais plutôt selon une ligne en forme de spirale dont l’origine se situe au centre du CD. La ligne se propage de l’intérieur vers l’extérieur. Les segments de la spirale sur lesquels les données sont situées sont appelés pistes. Jusqu’à 99 pistes peuvent être stockées sur un CD audio.
Le standard du CD-R définie par la partie II de l’Orange Book partage le média en deux parties bien distinctes : le System Use Area (SUA) et l’Information Area où sont stockées les données à proprement dites.
Le SUA agit en fait comme le secteur de boot du CD-R et occupe jusqu’à 4mm de sa taille. Il indique au lecteur quel type d’information il contient (CD Audio, CD de données, CD mixte, etc…) et sous quelle forme seront ces données. Pour cela, le SUA est divisé en deux parties :
- La Power Calibration Area (PCA) : La PCA est en quelque sorte un terrain d’essai pour le graveur de CD. A chaque fois qu’un CD est inséré celui-ci lit le PCA afin de déterminer la puissance nécessaire pour y inscrire les données. Plusieurs facteurs peuvent influencer cette mise au point comme la vitesse d’écriture, la température et l’hygrométrie ainsi que le type de média utilisé. A chaque fois qu’un CD-R est re calibré par le graveur, celui-ci inscrit un ‘’1’’ dans une zone du PCA faisant office de compteur et seulement 99 calibrages sont autorisées par CD-R.
- Le Program Memory Area (PMA) : C’est dans le PMA qu’est indiqué le nombre de pistes (tracks) ainsi que leur position de début et de fin sur le CD-R. Celui-ci peut atteindre un maximum de 99.
L’information Area, ou espace des données, est elle composée en trois partie différentes :
- Le Lead-in : il contient une indication sur les zones de silence ainsi que la TOC (Table Of Contents).
- Le Program Area : C’est la que sont stockées les données. Celles-ci ne sont pas stockées de la même manière que sur les autres supports, c’est à dire 8 bits=1 octet, ce dernier représentant l’unité standard de représentation des données. Au contraire, sur un CD-R, on utilise un procédé mathématique appelé ‘’Eight to Fourteen Modulation’’ (EFM).
- Le Lead-out :Celui-ci détermine la fin de l’Information Area
Généralement, une piste correspond à un morceau de musique du CD.
- La zone de LEAD-IN qui occupe le centre du disque contient la table des matières (aussi appelée TOC pour table of contents). Il faut y ajouter la zone SUA.
- La zone des DONNEES qui contient les données effectives.
- La zone de LEAD-OUT qui termine l’enregistrement.
Exemple : CD-ROM
L’ensemble de ces trois zones constitue une session. Su un disque comporte plusieurs sessions, on parle de disque multisession.
Secteurs
La piste elle-même est faite d’unités appelées secteurs. Un secteur contient 2352 octets, sur lesquels ( en fonction du type de CD) une partie est consacrée aux données « utilisateur ». Le secteur consiste généralement en une zone d’en-tête, des bits de synchronisation et une zone utilisateur. Il peut aussi disposer d’un code de reconnaissance et de correction d’erreur. Lire un secteur sur un lecteur de CD simple vitesse demande 1/75e de seconde.
Table des matières ou TOC
La zone d’initialisation du CD est physiquement implantée à l’intérieur de la surface du CD sur une largeur de 4 mm. Elle contient la Table des matières du CD (TOC pour Table of Contents) et d’autres informations telles que le nom, l’auteur, la date du CD.
Session simple, Multisession
Le terme multisession parle pratiquement de lui-même. Un CD multisession est produit en plusieurs sessions, ou procédures d’enregistrement. Chaque session peut avoir été écrite à un instant quelconque.
Une session consiste en au moins une piste.
Une session simple de CD est créée en une seule et même session, comme son nom l’indique. Les CD audio sont presque toujours de type session simple, alors que les CD-ROM ou Photo-CD sont composés d’une ou de plusieurs sessions.
Chaque session consomme en plus des données proprement dites entre 15 et 20 Mo.
Attention, certains vieux lecteurs de CD-Rom ne sont capables de lire que la première session d’un CD-R multisession.
Disc-at-once / Track-at-once (Disque et piste écrits en une fois)
A l’heure actuelle, il convient de distinguer deux technologies d’enregistrement des CD: celle du Disque écrit en une fois (Disc at Once) et celle de la Piste écrite en une fois (Track at Once). Les enregistreurs récents supportent généralement ces deux technologies, alors que les modèles plus anciens se limitent parfois uniquement à la Piste écrite en une fois.
Dans le cas d’un enregistreur à Piste écrite en une fois chaque piste est écrite séparément. De ce fait, une pause est immanquablement créée entre les pistes, qui ne peut pas être contrôlée par le logiciel d’enregistrement. D’un autre côté, avec un disque écrit en une fois, le CD entier est écrit au cours d’une seule procédure, ce qui donne une plus grande liberté au logiciel d’enregistrement mais, dans le même temps, empêche toute modification ultérieure. Pour de nombreux formats (CD audio), le disque écrit en une fois est plus logique puisque les pauses non nécessaires peuvent être évitées, tandis que la piste écrite en une fois est généralement réservée aux CD multisessions.
LES MODES D’ECRITURE
Disc at Once
Ce mode est utilisé lors de l’écriture d’un disque complet en une seule fois et sans pause. Aucune donnée ne peut être ajoutée par la suite, même si la capacité complète du disque vierge n’a pas été utilisée.
Remarque : Les zones de début et de fin représentent les points de départ et d’arrivée d’une session. Elles ne font pas partie des données, mais contiennent des informations sur la session. En fait, une session comprend un début et une fin.
Track at Once
Ce mode est utilisé lors de l’écriture de données sur un disque piste par piste. D’autres pistes peuvent être ajoutées par la suite s’il reste suffisamment d’espace sur le disque. C’est pourquoi le mode Track at Once est quelquefois appelé Multisession.
Exemple : CD-ROM Track at Once ou Multisession
Remarque : Seule la première session d’un disque multisession peut être reproduite sur un lecteur de CD Audio conventionnel. Les disques monosession peuvent être reproduits entièrement.
Session at Once
Cette méthode de gravure combine les avantages des méthodes «Disk at Once» et «Track at Once» décrites ci-dessus: vous pouvez donc graver plusieurs pistes en une session et ajouter ensuite des données supplémentaires.
C’est normalement la méthode de gravure utilisée pour créer un CD de format CD-EXTRA. Les données audio sont enregistrées au cours de la première session et les autres données au cours de la seconde session.
Exemple : CD-EXTRA
Packet Writing
Ce mode est utilisé lors de l’écriture, sur la piste d’un disque, de petits blocs de données appelés « paquets », comme sur les disquettes. Ce mode est utile lorsque vous faites de brèves sauvegardes de données. Vous aurez besoin d’utiliser un logiciel supportant expressément l’écriture par paquets, comme le Direct CD d’Adaptec.
Exemple : CD-ROM Packet Writing
Remarques :
- Les disques doivent être formatés avant de pouvoir être utilisés pour l’écriture par paquets.
- La capacité est fortement réduite après ce formatage.
- Avec les CD-RW, les données effacées peuvent être remplacées tant que le disque n’est pas complètement plein.
- Avec les CD-R, l’espace utilisé par les données effacées ne peut être réutilisé et il est « masqué » de manière à ne plus être visible. Cette opération peut être effectuée jusqu’à 100 fois!!
- La lecture de ces CD sur d’autres machines n’est possible qu’après l’installation d’un utilitaire sur cette dernière. (ceci est proposé lors de la première tentative de lecture d’un tel CD-ROM).
Formats d’enregistrement
Les sections suivantes survolent les formats d’enregistrement les plus importants.
CD Audio
En 1980, le CD audio a été le premier média permettant de stocker des informations sur un CD. Les spécifications qui s’y rattachent sont décrits dans le Livre Rouge. Tous les lecteurs de CD-ROM traditionnels disponibles sur le marché peuvent aussi lire les CD audio.
CD-ROM
Il est impossible d’imaginer aujourd’hui le monde du PC sans le CD-ROM. Les fondements techniques sont exactement les mêmes que pour le CD audio, sauf qu’un procédé de correction d’erreur a été ajouté. Ainsi, les données informatiques peuvent être manipulées en toute sécurité sur un CD.
ISO 9660
La structure logique d’un CD-ROM a été établie par le standard ISO 9660. Dès la publication du Livre Jaune, le format nommé High-Sierra fut développé; c’est le précurseur de l’ISO 9660 auquel il a donné les bases.
L’ISO 9660 décrit la façon dont les données sont organisées sur un CD. Interviennent également des règles qui limitent le nombre de niveaux dans une arborescence de répertoires ou dans la longueur des noms de fichiers. L’ISO 9660 est supportés par la plupart des systèmes d’exploitation actuels (Macintosh OS, MS-DOS, Windows, Unix). La plupart des CD correspondent à ce standard. Il n’y a que dans l’environnement Macintosh que les CD HFS ont établi une solution alternative à ce standard.
Pour qu’un système d’exploitation puisse exploiter un CD conçu selon ce standard, il est nécessaire qu’un logiciel spécifique puisse lire les fichiers ISO 9660. Pour un ordinateur fonctionnant sous MS-DOS ou Windows 3.x, cette application est appelée MSCDEX.EXE. Il s’agit d’un pilote qui s’assure que le CD et le lecteur de CD-ROM peuvent communiquer. Ce pilote doit être chargé dans AUTOEXEC.BAT tandis que son complément, spécifique au type de lecteur de CD, sera chargé dans CONFIG.SYS. Windows 95 et le système d’exploitation du Macintosh peuvent opérer, en standard, avec un CD sans autre formalité.
L’ISO 9660 définit une structure de répertoire telle qu’elle peut être utilisée sur le plus de systèmes différents possibles. Il découle de ce principe que des règles strictes s’appliquent aux noms des fichiers et répertoires:
Dans un nom de fichier ou de répertoire, seules les lettres majuscules A à Z, les nombres de 0 à 9 et le trait de soulignement peuvent être utilisés. Le nom de fichier doit contenir un seul point, placé entre le nom principal et l’extension de fichier. Le nom et l’extension ne doivent pas être omis au même moment. La longueur maximale d’un nom de fichier ou de répertoire est de 31 caractères.
Certains systèmes d’exploitation (MS-DOS, Windows 3.1) étant incapables de gérer un tel nombre de caractères, l’ISO 9660 définit trois niveaux de compatibilité: Niveau 1, 2 et 3:
Limitations d’un CD-ROM défini par le Niveau 1:
- Le nom de fichier ne peut être plus long que 8 caractères.
- L’extension de fichier ne peut dépasser 3 caractères.
- Le nom des répertoires ne peut dépasser 8 caractères.
Un CD-ROM défini par le Niveau 2 n’a aucune limitation sur les noms de fichiers ou de répertoires, mais un fichier ne peut pas être fragmenté.
Toutefois, cette limitation n’existe pas dans le Niveau 3. Par exemple, le Niveau 3 peut être utilisé pour des sauvegardes incrémentales (back up), lorsque des portions seulement de gros fichiers ont été modifiées. Il n’est pas nécessaire dans ce cas de réécrire le fichier dans son entier, et il est possible de continuer à utiliser les anciennes parties du fichier déjà présentes sur le CD et qui sont toujours valides.
Il existe des extensions pour de nombreux systèmes d’exploitation qui permettent de stocker des informations complémentaires dans un répertoire ISO sans interférer avec d’autres systèmes. Des exemples sont: Rock-Ridge Expansions pour Unix et Apple-ISO Expansions.
Si « Joliet », défini par Microsoft (seulement sur Windows NT et Windows 95 ! – d’autres systèmes d’exploitation (comme MAC) ne sont pas en mesure de l’utiliser) est activé, une seconde structure complète est créée en parallèle en UNICODE. Il est important de connaître le destinataire du CD. Avec « Joliet », les noms des fichiers et répertoires sont permis sur 64 caractères. Il n’y a pas de restriction concernant la profondeur des répertoires; la fonte de caractères est étendue. La (première) structure de répertoire ISO 9660 est créée selon le standard ISO 9660. Dans le cas où aucune règle Joliet n’est applicable, le standard ISO 9660 fait loi. Pour des informations détaillées sur Joliet, voir: Joliet CD-ROM Recording Specification/ISO 9660:1988, Extension for UNICODE, Version 1, May 22, 1995. Contact: Microsoft Developer Relations Group.
CD Mode mixte
Le CD mode mixte contient une piste de données (CD-ROM défini dans le Livre Jaune) et une ou plusieurs pistes audio (CD-DA défini dans le Livre Rouge). Le CD mode mixte donne la possibilité de pouvoir écouter directement les données audio à l’aide d’un casque ou d’un amplificateur (s’ils peuvent être connectés) en l’absence de carte son ou de processeur.
La synchronisation du son avec les autres données présente un problème, qui peut toutefois être éliminé avec un CD-ROM/XA. Un autre problème est que les anciens lecteurs de CD cherchent occasionnellement à jouer les données informatiques comme s’il s’agissait de données audio, ce qui cause des sons désagréables et – si le niveau sonore est suffisamment élevé – peut endommager le haut-parleur. Ce problème est éliminé avec un CD musical étendu.
CD musical étendu
Le CD musical étendu (Enhanced Music CD) est une combinaison d’un CD audio dans la première session et d’un CD-ROM dans la seconde session. Le CD-ROM doit avoir une structure de répertoires conforme à l’ISO 9660 et certains fichiers spécifiques. Cela dit, n’importe quel type de données peut y être écrit.
En plus de l’appellation officielle de ce format – Enhanced Music CD – on trouve également les termes Enhanced CD, CD Extra ou CD Plus.
Photo-CD
Le CD-I (Compact Disc Interactive) est défini dans le Livre Vert. Hélas, il y a CD-I et CD-I… Il existe une grande variété d’applications pour le CD-I. En théorie, chaque CD-I doit contenir un programme capable d’interpréter le format respectif, mais ce n’est pas toujours bien supporté par de nombreux lecteurs. La plus importante application est le Photo-CD, qui non seulement est interprété par des lecteurs de CD-I ou de Photo-CD, mais aussi par beaucoup d’ordinateurs tels que le Macintosh.
LES LECTEURS DE CD
Généralités
De part la multitude des formats de disques lasers, il est difficile d’établir une liste de tous les lecteurs possibles.
Nous allons, dans le cadre de ce document uniquement aborder les lecteurs connectables sur des ordinateurs.
Les lecteurs de CD-Rom
La plupart des lecteurs du marche sont connectables via l’interface SCSI. Cela leur assure un fonctionnement sur les Mac et sur les PC.
Cependant d’autres sont connectable via l’interface IDE ou via PCMCIA ou via le port parallèle
Les différents paramètres pour choisir
La vitesse
Il s’agit en fait de la vitesse de transfert. Un lecteur double vitesse propose une vitesse de transfert double de celle défini dans le Yellow Book, soit 150 Ko/seconde.
Actuellement, la plupart des fabricants proposent des lecteurs x24; x36; x40 …
Les temps d’accès
Il s’agit du temps d’accès moyen constate lors de l’utilisation du lecteur (autour de 200 ms pour un lecteur quadruple vitesse).
La mémoire Tampon
La mémoire tampon permet de lire et de stocker des blocs d’informations lus de manière consécutive sur le disque. La taille de ce buffer peut aller de 64 Ko a plus de 2 Mo.
L’interface
Hormis pour les portables qui préféreront l’interface PCMCIA, il est souhaitable de choisir une interface SCSI.
Les formats lus
Actuellement, les lecteurs de CD ROM permettent de lire les , les mode 1 et mode 2, les , les , les et pour certains les vidéo CD.
Hormis les vidéo CD, tous les autres formats doivent être reconnu par le lecteur que vous désirez acheter. Il doit être a la norme ISO 9660.
La connexion du CD Rom
Sous Mac
Grâce a l’architecture matérielle du Macintosh, il suffit juste de connecter votre lecteur de CD Rom sur le port SCSI du Mac. Il faut ensuite allumer votre Mac, installer votre driver si nécessaire et c’est tout.
Sous Pc
Il faut avoir en premier lieu une carte permettant de connecter votre lecteur de CD Rom. Il faut vérifier que la carte ne soit pas en conflit avec une autre (ce qui est fréquent). Il faut ensuite démarrer le PC et installer les différents drivers.
LES DIFFERENTES NORMES
Les Standards
Le HIGH SIERRA est la première définition du format d’enregistrement (1985).
Le Red Book fixe la normalisation du disque CD audio
Le Green Book fixe la norme du CD Interactif.
Le Yellow Book fixe la norme du CD Rom.
L’Orange Book fixe la norme du CD Réinscriptible & R/W
L’ISO 9660 est la norme internationale pour l’enregistrement des données sur CD-ROM.
La capacité
De par son origine de support pour la musique, la taille d’un CD est mesuré en minutes, secondes et secteurs.
Chaque secondes contient 75 secteurs, chaque secteur peut contenir 2048 octets de données utilisateur.
Nous arrivons donc aux données suivantes :
- 21 min x (60 sec) x (75 secteurs ) x (2 Ko) = 189 000 Ko = 184 Mo
- 63 min x (60 sec) x (75 secteurs ) x (2 Ko) = 576 000 Ko = 553 Mo
- 74 min x (60 sec) x (75 secteurs ) x (2 Ko) = 660 000 Ko = 650 Mo
- 80 min x (60 sec) x (75 secteurs ) x (2 Ko) = 700 000 Ko = 700 Mo
Les Livres arc-en-ciel
La connaissance des standards les plus importants est nécessaire pour une compréhension de base de l’enregistrement de CD. Le premier standard a été défini en 1980 par Sony et Philips et a été publié dans un livre de couverture rouge. Les définitions qui sont apparues par la suite ont suivi ce « style », chacune d’elles se présentant dans un livre avec une couleur de couverture différente. De ce fait, cette série de standards est connue sous le nom de « Livres arc-en-ciel ».
La famille des livres arc-en-ciel s’agrandit constamment, en incluant les nouvelles versions de standards déjà existants mais faisant l’objet de nouveaux développement. Par exemple, des modifications ont été apportées dans le Livre Rouge concernant une augmentation de la qualité de reproduction des CD inscriptibles, et sont décrites dans le Livre Orange.
Le Livre Rouge
Le premier standard sur le CD est connu sous le titre « Disque compact numérique audio » (CD-DA, soit Compact Disc Digital Audio). Il décrit la façon de concevoir des CD musicaux pouvant être écoutés sur des lecteurs de CD.
Cependant, le terme « Disque compact numérique audio » n’est pas tout à fait approprié, car en fait les principes fondamentaux concernant la structure de tous les CD et leurs dispositifs de reproduction sont décrits dans ce standard. Ceci est dû au fait que la structure et les éléments essentiels de tous les formats de CD sont semblables.
Le Livre Rouge définit, en son début, le système de balayage (scan) construit sur le principe de la modulation EFM (Eight-to-Fourteen-Modulation), méthode de synchronisation et de stockage d’information de contrôle (la longueur du titre, par exemple) et d’une procédure de correction d’erreur CIRC (Cross Interleave Reed-Solomon Code). Grâce à ce principe, le CD peut être joué même s’il est sale ou rayé.
C’est seulement à la fin du livre – qui concerne tout spécialement la musique – qu’il est défini la façon dont la musique est encodée sur le CD pour donner la « qualité CD » : 44,1 KHz, 16 bits stéréo.
Le Livre Jaune
En 1984 – quatre ans après le premier standard – le Livre Jaune est apparu. Ce standard provient également de Sony et Philips. Au même moment, l’ordinateur personnel commençait à gagner du terrain et l’intérêt du CD comme mémoire de stockage pour les fichiers ou applications du PC fut très vite reconnu. C’est ainsi que le CD-ROM est né.
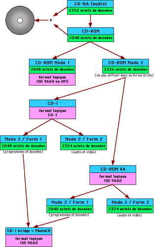
Deux nouveaux types de piste sont définis dans le Livre Jaune, appelés Mode 1 et Mode 2 (à l’origine, défini uniquement comme CD-I). Le Mode 1 concerne les CD-ROM typiques. Il emploie toujours un code additionnel de reconnaissance et de correction d’erreur pour s’assurer que les rayures ou défauts de fabrication n’ont aucune influence sur les données informatiques.
Le Mode 2 concerne les CD-ROM/XA (CD-ROM eXtended Architecture) et les CD-I (Compact Disc – Interactive, voir plus loin), par exemple, et s’intéresse aux données audio comprimées, vidéos, images et autres types d’informations stockées sur une piste unique. De plus, il distingue les secteurs de Forme 1 de ceux de Forme 2. Dans le premier cas – comme avec le Mode 1 – un code supplémentaire de reconnaissance et de correction d’erreur est utilisé. Seul l’organisation des données est différente. La Forme 2 n’utilise pas cette protection supplémentaire. Elle est donc destinée aux informations pour lesquelles une erreur ne produit pas forcément une interférence (par exemple, avec les données audio).
Le procédé qui décrit la façon dont les tables des matières des données informatiques sont constituées sur un CD n’est toutefois pas défini dans le Livre Jaune. La méthode la plus fréquemment utilisée pour cela est définie dans la norme ISO 9660 et est supportée par la plupart des systèmes d’exploitation (Macintosh OS, MS-DOS et Windows, et aussi Unix, par exemple).
Le Livre Vert
Trois années plus tard, un nouveau standard est introduit : le Livre Vert. Ce standard décrit le CD-I (Compact Disc – Interactive) et un système d’exploitation connu sous le nom de CD-RTOS. Les spécifications du CD-I Bridge ont aussi été publiées dans le Livre Vert. Ces deux standards sont en fait des extensions des Livres Rouge et Vert et sont basés sur la norme ISO 9660.
Alors que le CD audio convient uniquement à la musique et que le CD-ROM a été développé pour être utilisé avec un ordinateur, le CD-I vise le marché de la grande consommation ; pourtant, aucune application n’a encore été utilisée à grande échelle si ce n’est sous la forme du Photo-CD.
Le Livre Orange
La plupart des CD sont de type Lecture seule (Read Only) et ne peuvent être écrits). Le standard contenu dans le Livre Orange décrit différents procédés pour écrire des données sur un CD ; dans le cas du CD-R (Recordable, c’est-à-dire enregistrable ou inscriptible), ce procédé est appelée gravure. Le Livre Orange, également originaire de Sony et Philips, a été publié pour la première fois en 1991. Le standard est divisé en trois sections principales :
La partie I décrit le disque compact magnéto-optique (CD-MO) aussi connu sous le nom CD-Hybride. Le CD-MO contient une zone interne d’enregistrement similaire à celle d’un CD typique. Mais il contient aussi une zone externe lisible par un procédé magnéto-optique et qui peut être écrite plusieurs fois. Toutefois, cette zone ne peut être lue par un lecteur de CD classique.
La partie II décrit le disque compact enregistrable (CD-R pour CD-Recordable) ou à écriture unique (CD-WO pour CD Write Once). Ce CD peut aussi avoir une zone interne produite par les moyens classiques. Toutefois, contrairement au CD-MO, la zone externe est conçue de manière à être lisible par n’importe quel lecteur de CD. En général, seul le CD-R possède cette zone externe.
Un CD-R peut être enregistré soit en une seule fois en totalité, soit partiellement en plusieurs procédures séparées connues sous le nom de sessions. L’enregistrement en une seule fois est appelé session simple alors que celui en plusieurs fois est connu sous le nom de multi-session. Il existe maintenant des CD traditionnels (de couleur argent) structurés comme des CD multi-sessions.
La partie III est encore dans sa phase de standardisation et décrit le CD réinscriptible (CD-RW pour CD-ReWritable, anciennement CD-Erasable). En contraste avec le CD-R, ce CD n’est pas limité à une seule écriture mais peut être effacé et écrit autant de fois que nécessaire. Hélas, le CD-RW ne peut être lu par les lecteurs de CD traditionnels mais uniquement par ceux prévus spécialement pour cet usage. Il sera intéressant de voir les futurs développements de cette technologie…
Le Livre Blanc
Le second standard le plus récent est connu sous le nom de Livre Blanc. Il concerne le CD vidéo. Un CD vidéo peut stocker jusqu’à 70 minutes de film en utilisant la compression des données vidéo (avec MPEG 1). La qualité est pratiquement la même que celle d’un enregistreur vidéo VHS. Il n’est toutefois pas approprié à des films de haute qualité en Dolby Surround, et il ne pourra vraisemblablement l’être que dans le cadre de la prochaine génération – le DVD (Digital Versatile Disc, aussi fréquemment et incorrectement appelé Digital Video Disc), avec l’énorme capacité mémoire que ce type de qualité exige.
Le Livre Bleu
C’est le standard le plus récent, qui fut établi en 1995. Le Livre Bleu décrit le CD musical étendu (CD-Enhanced Music), souvent appelé CD-Enhanced, CD-Extra ou simplement par son logo, CD-Plus ou CD +. Ce CD est toujours multi-session, ou pour être plus précis, un CD à deux sessions. La première session contient les données audio, telles que définies par le CD-DA (Livre Rouge), la seconde contient un CD-ROM (Livre Jaune). Cela signifie que les informations autres que audio peuvent aussi être stockées sur un média.
LES DIFFERENTS TYPES
Le Laser Vision
Ces disques, d’un format approximatif de 30 cm permettre de stocker des films de manière analogique. Ils sont voués à être remplacés par les Compact Disque Vidéo.
Le Compact Disque audio
Un CD Audio permet de stocker un signal sonore numérique, échantillonne sur 16 bits, et ayant une fréquence de 44.1 kHz. Les secteurs contiennent 2352 octets utiles, ce qui offre une vitesse de transfert de 176 Ko/seconde.
La structure d’un CD Audio est la suivante :

Un champ de contrôle, au début du disque, contient la durée totale du disque, ainsi que la durée de chaque piste. Le disque peut contenir 99 pistes ou tracks.
Une seconde de musique nécessite 75 secteur.
Les pistes sont écrites au format AIFF (Audio Interchange File Format). Si vous désirez donc créer votre propre CD de musique, il ne faut pas oublier de convertir vos sons au format 16 bits, 44.1 Khz en stéréo.
Les CD Audio peuvent être jouer sur un lecteur de CD ROM, le son sortira alors par la prise casque du lecteur.
Le CD-Rom
Les caractéristique des CD Rom sont définies dans le Yellow Book (1985). Les enregistrement peuvent être en mode 1 ou en mode 2. Le système de codage de ces deux modes permet d’atteindre un taux d’erreur de 1 octet pour 1000 Go. Les deux modes diffèrent par la structure des informations : Le mode 1 réduit a 2048 le nombre d’octets utiles afin de pouvoir loger les octets de corrections. La vitesse de transfert s’établit alors a 150Ko/seconde. Le mode 2 offre 2336 octets utiles avec une vitesse de transfert de 171 Ko/seconde.


Le CD-Rom XA
Le standard XA possède une compatibilité permettant de lire tous les CD traditionnels. Le format de ce disque est celui défini dans la norme ISO 9660.

La norme ISO 9660 est supporte par toutes les plates-formes, du moment que le disque ISO peut être lu par votre ordinateur. Cela fait de ses disques, un excellent support pour différents types de machines. Cependant, il est évident qu’un logiciel pour Macintosh ne pourra pas tourner sur un PC, mais les données peuvent être partagées.
Le Compact Disque Interactif CD-I
Cette technologie développée par Philips offre un disque comportant données et programmes. Cependant, le développement est freiné par celui du CD-ROM.
Le Compact Disque inscriptible CD-R
Les CD R sont des supports vierges qui peuvent être graves une fois, ceci peut se faire en plusieurs sessions. Ils ont la taille d’un CD Rom mais ils sont d’une couleur dorée d’un cote et vert bouteille de l’autre. Ils comportent un sillon en spirale ayant pour objectif de guider la tête lors de l’écriture. La face verte comporte en fait des colorants organiques dont la composition représente un secret de fabrication.
La phase de gravure peut se faire en plusieurs parties (multisessions). Un laser de forte puissance va détruire la couche de colorant afin de créer les pits. Les pits réfléchiront la lumière alors que les lands l’absorberont.
Le type du disque (CD ROM, CD Audio,…) est défini lors de la clôture de la session.
Le Compact Disque réinscriptibles plusieurs fois CD-RW
Le CD-RW (CD-Re-Writable) a eu l’effet d’une bombe dans l’industrie du CD-R. Il est en train de supplanter ces derniers. La différence au niveau du média ou support physique se situe au niveau des couches qui constituent la surface du disque.
Ce support permet d’effectuer jusqu’à 1000 enregistrements sur le même support.
Le coût du support reste élevé par rapport au CD-R soit 3 fois plus levé (18 frs contre 6 frs).
Problème de non compatibilité avec une bonne partie du parc de lecteurs Cd-Rom.
Les lecteurs DVD
Le DVD (Digital Versatil Disc) se présente comme la meilleure solution actuelle de remplacement du CD-Rom à terme. En effet, ce média offre de nombreux avantages. En premier lieu, une capacité de stockage nettement accrue, permettant ainsi aux créateur multimédias de repousser les limites actuelles. D’autre part, l’offre actuelle se décline en trois versions: lecture seule, inscriptible une fois ou réinscriptible à volonté. En théorie les lecteurs DVD sont capables de relire sans problème les CD-Rom actuels. En pratique, vérifiez la présence la conformité du lecteur DVD à la norme MultiRead, permettant ainsi la lecture des CD-R et CD-RW. Enfin, le coût de ces lecteurs va ,dans un proche avenir, les rendre accessibles à tout un chacun.
Issu des lecteurs CD-Rom, le DVD en reprend les principes fondamentaux. Un laser est utilisé pour le lecture, ce dernier travaille toujours par réflexion. Si un creux est rencontré, le faisceau est retourné indiquant ainsi une valeur 0. Dans le cas contraire, le faisceau est dévié, indiquant la valeur 1. Par contre la longueur d’onde du laser a été fortement réduite, elle passe de 780nm pour les CD à 650 et 635nm pour les lecteurs DVD. De plus, l’écart entre les spires est descendu à 0,74 microns (1,6 pour un CD). Les progrès technologiques ont permis cette diminution, mais les CD actuels restent lisible sur un DVD. Il en résulte un disque DVD simple face simple couche d’une capacité de 4,7 Mo, soit un peu plus de 7 CD.
|
|
|
|
CD Standard |
DVD |
Le second grand progrès réside dans le nombre de faces et de couches d’un lecteur DVD. En effet, certains disques peuvent posséder deux faces lisibles. Pour lire la seconde, il est nécessaire d’ouvrir le lecteur et de retourner le disque manuellement. D’autre part, un disque DVD peut posséder deux couches lisibles par face. Ce résultat a pu être obtenu en superposant deux couches, séparées par un composé semi-translucide. Il suffit alors de modifier la focale du laser à l’aide d’un jeu de lentilles pour choisir la couche à lire. Enfin, dans le but d’éviter toute interruption de lecture lors du passage d’une couche à l’autre, la face interne à été inversée. En effet, sur un CD, comme sur la face externe du DVD, la lecture s’effectue toujours de l’extérieur en direction du centre. La seconde couche, quand à elle, se lit du centre en direction de l’extérieur. Ainsi le laser est déjà en position lorsqu’il doit commencer à lire la seconde face.
|
|
|
Exemple de lecture d’un DVD simple face double couches |
Afin de garantir une parfaite compatibilité, l’épaisseur su substrate est de 0,6mm, qu’il contienne une ou deux couches. Cette épaisseur est identique à celle de la couche de substrate d’un CD-Rom standard. Le diamètre du disque DVD est de 120mm, soit exactement identique à celui d’un CD.
En modulant les différentes possibilités, on obtient les capacités suivantes:
|
Type |
Capacité (en Go) |
|
Simple face, simple couche |
4.7 |
|
Simple face, double couche |
8.8 |
|
Double face, simple couche |
9.4 |
|
Double face, double couche |
17 |
Le Compact Disque MultiSession

Un disque multisession est un support sur lequel on peut enregistrer plusieurs sessions. Lorsque le disque sera lu, toutes les sessions seront en fait interpréter comme une seule session logique.
Ces disques peuvent être utiles dans le cadre de sauvegarde par exemple.
Les sessions sont définies dans l’Orange Book dans le cadre des CD-R. Elles représentent un segment du disque qui peut contenir un ou plusieurs secteurs de diffèrent type. Quand une session est close ou finalisée, les informations sur le contenu de la session sont inscrites dans le répertoire de la structure. La zone de LeadOut est inscrite permettant au lecteur de reconnaître la session et de pouvoir lire les données contenues.
La clôture d’une session nécessite de l’espace supplémentaire (environ 13Mo). Ceci n’est pas excessif si vous créer seulement quelques sessions, mais cela peut devenir coûteux si l’on stocke, à de multiples reprises, de petites quantités d’informations.
En accord avec la norme, une session peut être close au format CD-Rom ou CD Rom XA sans connaître les informations qu’elle contient. Cependant, pour palier des problèmes d’incompatibilités, il est fortement recommander de toujours clore les sessions au format CD-Rom. Si une session en ferme au format CD Rom XA, toutes les autres devront être fermées de la même manière, ou le disque ne pourra être lu correctement.
Le Compact Disque Photo
Les Photo CD ne sont que des CDR multisession ayant des photos stocker dessus. Le format des images est un format propriétaire Kodak. Diffèrent type de disque existent offrant des différences au niveau de la résolution des photos. (CD Kodak portfolio, master-pro, catalog ou médical).
Le Compact Disque Magnéto optique
Ces supports sont ré inscriptibles comme de simple disquettes. Ils allient à la fois un système magnétique et un système laser.
Le support est un substrat magnétique ayant la particularité de changer de pouvoir être magnétise a une température proche de 200 degrés celcius. La tête magnétique va donc se polariser alors que le laser va chauffer la zone désire. Le disque, en refroidissant garde sa caractéristique magnétique.
Les zones polarisées vont refléter la lumière de différentes manières, un laser de faible puissance pourra donc permettre de lire ces disques.
Actuellement, la technologie permet de stocke 230 Mo sur une disquette magnéto optique de 3 p 1/2 et 1 Go sur une 5p1/4.
Le Compact Disque Vidéo
Sur la base de la norme de compression MPEG, ces disques contiennent des séquences vidéos d’une qualité comparable au cassette VHS. Ce format de disque n’est pas encore normalise. On peut présumer que les compressions de types fractales pourront bientôt nous permettre de stocker les 10 Commandements de Cecil B. De Mille sur un seul disque laser.
Le Floptical
Dans ce type de disque, le support reste un simple disque magnétique. Le guidage de la tête magnétique se fait par faisceau laser. On peut ainsi stocker 21 Mo, voir 120 Mo sur une disquette 3p1/2.
Le Mini Disc
Afin de concurrencer Philips et son DAT, Sony a produit un nouveau support pour le son, il s’agit d’une disquette magnéto optique d’un format de 3 pouces. Elle permet le stockage du son, sous forme numérique. La durée musicale d’un tel disque équivaut a celle d’un CD Audio classique.
LES GRAVEURS DE CD-ROM
Les graveurs de CD sont en fait des brûleurs de CD-R. Les applications sont multiples, de la création de Master, en passant par le backup, ils permettent un stockage de longue durée sur un support relativement solide.
La durée de gravure d’un CD dépend de sa vitesse, il faut compter 30 minutes par disque avec un graveur double vitesse.
Les principaux critères
Différents critères doivent être pris en compte pour l’achat d’un graveur. Outre le type d’interface (SCSI ou IDE), la vitesse (de transfert) du graveur va directement déterminer le temps nécessaire à la réalisation d’un disque.
Ainsi, un graveur 8x/20x gravera bien les CD-R à un débit de 1200 Ko/s, mais lira à 3000 Ko/s (en théorie. Pour les CD-RW affichant 3 vitesses, 4x/2x/20x par exemple, correspondant à la vitesse d’écriture sur un CD-R (4x), la vitesse de réécriture sur un CD-RW (2x) et vitesse de lecture sur un CD-Rom.(20x)
Utilisez des CD-R certifié 8x pour graver avec des lecteurs CD-R pouvant graver à cette vitesse.
La taille du buffer va permettre d’éviter certains problèmes lors de la réalisation de CD à la vole. Un buffer d’au moins 2 Mo est souhaitable.
Le graveur doit pouvoir réaliser des disques CD ROM, CD ROM XA, CD I, CD Audio et CD Multisession.
Le logiciel doit être de préférence fourni avec le graveur pour 2000 F.
Les logiciels
Il existe de nombreux logiciels pour graver des CD, certains sont ergonomique et très facile d’accès, d’autres ont une prise en main difficile mais ont plus de possibilités.
Les principaux logiciels sont Easy Cd Pro, Gear, Nero Burning Rom et Corel CD Creator. Le plus répandu (Easy Cd Pro) permet de réaliser des disque multisession, il permet de gérer des images disques avant gravure. Son mode virtuel permet de réaliser des disques sans créer une image sur disque dur.
Les petits conseils
Il y a plusieurs manière de réaliser un disque, certaines sont simples et sans danger, certaines peuvent aboutir sur la perte d’un disque.
- La duplication d’un CD existant. Dans ce cas, il n’y a pas de problème, du moment que les deux lecteurs ont la même vitesse (ne pas faire de copie avec un lecteur simple vitesse et un graveur quadruple vitesse).
- Configurer intelligemment la chaîne SCSI.
- Utiliser les dernières versions des pilotes de votre interface SCSI (ASPI 32 bits pour Windows 95/98…)
- Eviter les conflits de logiciels; installer sur votre système un seul logiciel de gravure.
- Pour un usage intensif ou professionnel, utiliser des disques durs hautes performances certifiés A/V (Audio/vidéo); ces disques n’opèrent aucun calibrage thermique tant qu’ils lisent les données. Penser aussi à utiliser des disques avec un temps d’accès rapide inférieur à 12 ms.
- Déconnecter votre machine du réseau dans la mesure du possible (au moment du gravage).
- Fermer les programmes en tâche de fond genre Fax, économiseur d’énergie ….
- La création d’un disque à partir d’une image virtuelle. Cette option est en effet proposer par la plupart des logiciels, mais il faut savoir que l’écriture d’une session nécessite un flot ininterrompu d’information. Le buffer ne doit jamais être vide, sinon le graveur s’arrête et la session est irrécupérable. Cette solutions est donc périlleuse, il est préférable de créer une image du CD.
- Les Images CD. Elles constituent la méthode la plus sûr pour créer son CD. Il ne faut cependant pas oublier que le fichier image fera près de 700Mo. Avant la gravure, il est nécessaire de défragmenter le disque afin d’optimiser les déplacements de la tête de lecture et d’avoir un flux constant d’information.
La réalisation de CD multisession est intéressante, mais attention, chaque session utilise 17Mo pour sa gestion propre.
|
Structure des CD ROM |
Structure des CD R |
|
|
|
|
Composant de la couche |
Propriétaire de la technologie |
Couleur du Média |
|
Cyanine |
Taiyo Yuden |
Bleu |
|
PhthaloCyanine |
Mitsui Toatsu Chemicals |
Transparent |
|
Advanced PhthaloCyanine |
Mitsui Toatsu Chemicals |
Transparent |
|
Metallized Azo |
Verbatim/Mitsubishi |
Bleu foncé |
|
Formazan |
Kodak Japan Limited |
Vert clair |
Aujourd’hui, la majorité des CD-R possèdent une couche à base de Cyanine, dont la licence appartient à Taiyo Yuden. Ils sont reconnaissables grâce à leur couleur bleu clair, on dit qu’il sont de type ‘’Silver’’. Car chaque technologie, un peu à l’instar de types de carburants, est distinguable par la couleur de la couche inscriptible du CD. Celle-ci provient à la fois de la nature de la couche principale et de la couleur de la couche réfléchissante (Reflective layer) du CD-R. Les CD-R dit ‘’Gold’’ sont eux composés d’une couche de Phtalocyanine et d’une couche réfléchissante dorée. Ils sont réputés plus fiables que les Silver et surtout possèdent une longévité bien plus importante que l’on estime à environ 100 ans. Ces derniers sont bien entendu plus chers que les Silvers et leur usage sera plus destiné au stockage de données importantes. Pour un usage courant (copies de sauvegarde des jeux, compilations de MP3, etc.) les Silver suffisent largement.
|
|
|
|
Les CD-Rom argentés (pressés) |
Les CD vierges (CD-R pour CD-Recordable) |
Tableau récapitulatif des fonctionnements
|
CD-R |
CD-RW |
DVD |
|
TÊTE DE LECTURE |
||
|
|
|
|
|
ANATOMIE DES SUPPORTS |
||
|
|
|
|
|
LECTURE / ECRITURE |
||
|
|
|
|
|
D’un constructeur de lecteur à l’autre, la technique d’écriture peut varier. Celle qui est le plus souvent employée consiste à créer des petites cuvettes ou bosses sur une couche thermosensible à l’aide d’un faisceau laser concentré dont la longueur d’onde est en moyenne de 780 nm. Quand la surface du disque est à nouveau éclairée lord de la lecture, la présence des cuvettes ou bosses provoque alors une différences de réflectivité. Cette différence sera ensuite transformée en signal électrique puis en données binaires. |
Les lecteurs réinscriptibles utilisent la technologie dite à changement de phase. Elle s’appuie sur la propriété physico-chimique de l’alliage que l’on trouve sur des supports CD-RW, capable de changer d’état sous l’action d’un forte chaleur, ce qui rend le CD-RW réutilisable. Plus concrètement, le passage du faisceau laser va transformer la couche amorphe du média en état cristallin qui conservera cette modification après refroidissement. Enfin, pour que la lecture des données puisse avoir lieu, il suffit de diminuer la puissance d’émission du laser |
Les lecteurs de DVD-Rom se servent de deux faisceaux laser. Le premier d’une longueur d’onde de 780 nm permet de lire les CD-Rom, les CD-R et les CD-RW. Le second fonctionne sur une longueur d’onde comprise entre 635 et 650 nm. Il faut savoir que sur un média de type DVD, les pistes contenant les données sont deux fois moins espacées que sur un CD-Rom et que c’est le seul des trois supports qui peut contenir des données sur les deux faces. En outre, il accepte deux couches d’informations par face: sa capacité sera alors de 18,8 Go (4 x 4,7 Go). |
Tableau récapitulatif des caractéristiques physiques
|
CD-ROM |
CD-R |
DVD-ROM |
|
|
Disc Diameter |
120mm |
120mm |
120mm |
|
Disc Thickness |
1.2mm |
1.2mm |
1.2mm (2 x 0.6mm) |
|
Disc Structure |
Single substrate |
Single substrate |
Two bonded substrates |
|
Track pitch |
1.6µm |
1.6µm |
0.7µm |
|
Minimum pit length |
0.83µm (1.2m/s) |
0.83µm 1.2m/s) |
0.4µm (single layer) |
|
Data layers |
1 |
1 |
1 or 2 |
|
Max. data capacity |
550MB (1.4m/s) |
550MB (1.4m/s) |
4.7GB x 2 (single layer) |
|
Reflectivity |
> 0.70 |
> 0.65 |
45 to 85% (single layer) |
|
OPTICAL SYSTEM |
|||
|
Read out laser wavelength |
770 to 830nm |
770 to 830nm |
650/635nm |
|
Numerical aperture |
0.45 |
0.45 |
0.60 |
|
Read laser power |
< 0.7mw |
< 0.7mw |
< 1.0 mw |
Utilisation du logiciel Néro
Dans ce chapitre, vous allez faire plus amplement connaissance avec Néro. Vous apprendrez notamment la façon dont Néro opère avec la compilation des fichiers. L’interface utilisateur avec ses différentes fenêtres, ainsi que le processus de gravure sont également décrits ici.
Processus de base
Avec Néro, la création d’un CD-ROM ou d’un CD audio est relativement simple. Dans un premier temps, vous définissez les fichiers devant être écrits sur le CD au cours d’une opération appelée la compilation. Une compilation est créée avec Néro par la méthode du glisser/déposer (drag & drop. Il suffit de sélectionner les fichiers choisis depuis l’Explorateur de fichiers et de les tirer avec la souris vers la fenêtre de compilation. Là, vous pouvez organiser vos fichiers selon vos besoins et même créer de nouveaux répertoires. L’avantage ici est que cet arrangement n’a aucune influence sur la structure physique des fichiers stockés sur le disque dur.
Une fois que la compilation est terminée et organisée selon vos préférences, vous devez lancer un test de vitesse. Ce test contrôle la vitesse d’accès au disque dur sur lequel sont stockées les données que vous voulez écrire sur le CD. La phase de simulation suivra (et elle doit toujours suivre !) si ce test est correct. De cette façon, les erreurs qui pourraient intervenir durant le processus de gravure peuvent être détectées et corrigées avant la phase ultime. Si la simulation s’effectue de façon positive, vous pouvez être assuré que la compilation que vous avez préparée le sera aussi. Le processus de gravure lui-même constitue l’étape finale.
Termes et concepts
Pour la préparation des données devant être gravées, Néro adopte les principes du fichier image virtuel, tel qu’il est appelé. Ce fichier contient la référence de tous les fichiers qui seront écrits sur le CD durant le processus de gravure. Nous appelons cela la compilation, et le processus d’écriture qui suit est effectué « au vol (On-The-Fly). Chaque compilation est stockée dans un fichier de compilation dont le nom apparaît dans la barre de titre de la fenêtre de compilation. Il n’a aucune influence sur le nom du CD devant être créé. Pour un CD-ROM, nous appelons ceci une « compilation CD-ROM », et pour un CD audio, une « compilation CD audio ». En plus des fichiers devant être écrits, une compilation contient certaines informations complémentaires qui seront aussi écrites sur le CD.
Le terme session définit le type du processus d’écriture associé au CD : session simple ou multi-session. Les CD multi-sessions sont écrits en plusieurs processus de gravure successifs.
Le nom du média supportant les données (généralement appelé nom de volume) s’applique au CD dans son entier. C’est le nom que vous trouverez lorsque vous utiliserez l’Explorateur Windows, par exemple, pour chercher une information sur ce CD.
Interface utilisateur Néro
Cette interface est de type multi-document (MDI). Avec le MDI, l’application se situe dans une fenêtre principale, visible tant que Néro est actif, qui contient la barre des menus, la barre d’outils et la barre d’états, ainsi que de multiples fenêtres plus petites pouvant être ouvertes ou fermées (Explorateur, Compilation). A l’aide de la souris, il est possible de changer la taille ou la position de ces fenêtres comme bon vous semble.
Barre de titre
Dans la Barre de titre, figure l’icône système de Néro à gauche, à côté du nom du produit. A droite de celui-ci, on trouve le nom du fichier actuellement ouvert et, à l’extrême droite, les trois boutons que chaque application Windows possède en standard.
Si vous cliquez sur l’icône système, dans le coin gauche, le Menu système s’ouvre. Vous pouvez alors effectuer différentes actions depuis ce menu. En revanche, en faisant un double clic sur cette icône, l’application entière est refermée.

Par le Menu système, vous pouvez accéder aux commandes RESTAURATION, DEPLACEMENT, DIMENSION, REDUCTION, AGRANDISSEMENT et FERMETURE.

Dans le coin droit de la Barre de titre, les trois boutons permettent de redimensionner la fenêtre principale. Ces boutons sont standard pour toutes les applications Windows 95. Le bouton de gauche est le symbole pour la commande REDUCTION. Il est accessible par la souris, avec un simple clic, et la fenêtre est alors présente seulement dans la barre de tâches. De cette façon, vous pouvez facilement mettre Néro provisoirement de côté pour travailler avec une autre application. Néro est toutefois toujours actif bien que cela ne soit pas visible sur l’écran. Avec le bouton du milieu, vous pouvez activer la commande d’affichage PLEIN-ECRAN de la fenêtre. Le symbole qu’il comporte représente une seule fenêtre ou deux fenêtres se chevauchant. Lorsque ce bouton montre une seule fenêtre et que l’on clique dessus, la fenêtre principale de Néro remplit l’écran. Lorsqu’il montre deux fenêtres se chevauchant, un clic réduit la fenêtre principale qui ne remplit plus alors qu’une partie de l’écran. Lorsque l’on clique sur le bouton le plus à droite, qui comporte un X, l’application Néro est refermée. Si des changements sont intervenus dans la compilation, un dialogue est affiché pour vous demander si vous voulez que ces changements soient sauvegardés ou non. Les fonctions qui viennent tout juste d’être décrites s’appliquent également aux fenêtres internes à Néro.
Vous pouvez aussi changer la taille de la fenêtre en faisant un double clic sur sa barre de titre. Si la fenêtre était en plein-écran, elle est réduite après le double clic et vice-versa.
D’autres options vous sont accessibles pour modifier la taille d’une fenêtre:
- On peut faire « glisser » les bords de la fenêtre pour en modifier la taille dans toutes les directions (haut/bas ou droite/gauche).
- Si vous « saisissez » la fenêtre par l’un de ses coins avec la souris, vous pourrez en changer la taille en faisant glisser ce coin dans la direction souhaitée.
Si la fenêtre n’est pas en plein-écran sur le bureau, elle peut être déplacée avec la souris. Cliquez simplement sur sa barre de titre, maintenez enfoncé le bouton gauche de la souris et déplacez la fenêtre à l’endroit souhaité.
Barre des menus
Comme c’est l’usage avec les programmes Windows, la Barre des menus se trouve sous la Barre de titre. Avec Néro, six menus sont disponibles, chacun d’eux représentant un groupe spécifique d’options, correspondant chacune à une fonction. Pour accéder à l’une de ces options, vous devez d’abord ouvrir son menu en cliquant dessus dans la Barre des menus. Les options sont alors affichées dans le menu ouvert et il suffit de cliquer sur l’option choisie pour en exécuter la fonction.
Vous pouvez aussi appuyer sur la touche ALT : le menu FICHIER est alors sélectionné par défaut. En utilisant les touches fléchées, vous pouvez ensuite sélectionner le menu désiré et presser la touche Entrée pour l’ouvrir. Les options du menu étant affichées, déplacez-vous d’une option à l’autre avec les touches fléchées et pressez la touche Entrée sur celle que vous voulez exécuter. Il est enfin possible d’ouvrir directement un menu en maintenant enfoncée la touche ALT et en appuyant sur la lettre soulignée dans le menu. Par exemple, la combinaison de touches ALT + R ouvre directement le menu Enregistreur-CD.
La Barre de menus contient les menus suivants :
|
Fichier |
Dans le menu FICHIER, vous trouverez les commandes typiques telles que OUVRIR, FERMER, IMPRIMER et QUITTER. Figurent aussi une commande ECRITURE CD et une autre pour obtenir des informations détaillées sur la compilation. |
|
Edition |
Le menu EDITION fourni des commandes familières telles que Copier, Coller, etc. |
|
Affichage |
Avec ce menu, vous pourrez définir l’affichage par défaut des barres d’outils et d’états et la façon dont les informations seront affichées dans les fenêtres de Néro. Vous pourrez aussi activer une nouvelle fenêtre de l’Explorateur de fichiers. |
|
Enregistreur-CD |
Les options de ce menu concernent l’enregistreur de CD et le CD qui y est inséré. |
|
Fenêtre |
Les commandes de ce menu sont typiques de Windows, comme par exemple la façon d’arranger les différentes fenêtres sur l’écran. |
|
? |
Finalement, le menu ? fournit une aide en ligne sur les fonctions et les informations « produit » de Néro, son numéro de version et le copyright. |
Barre d’outils
Les fonctions les plus importantes de Néro peuvent être exécutées de façon rapide et pratique avec la Barre d’outils. Il n’est pas nécessaire de vous souvenir de toutes les fonctions représentées par ces icônes. Certaines d’entre elles vous sont déjà connues par d’autres applications Windows et les autres seront vite maîtrisées.
Vous pouvez déjà obtenir leur signification à l’aide de la souris, en déplaçant le pointeur sur l’une des icônes : un cadre d’information est alors affiché avec l’explication qui la concerne.
Vous trouverez ci-dessous un bref passage en revue de ces icônes, avec leur nom et leur fonction.
|
|
Nouvelle |
Créer une nouvelle compilation. |
|
|
Ouvrir |
Ouvrir une compilation existante. |
|
|
Enregistrer |
Sauvegarder la compilation active. |
|
|
Couper |
Couper la sélection et la placer dans le Presse-papiers. |
|
|
Copier |
Copier la sélection et la placer dans le Presse-papiers. |
|
|
Coller |
Insérer le contenu du Presse-papiers. |
|
|
Ecriture CD |
Ouvrir la boîte de dialogue d’écriture du CD. |
|
|
Enregistreur |
Choisir un pilote d’enregistreur. |
|
|
Infos CD |
Afficher les informations sur le CD. |
|
|
Ejecter |
Ejecter le CD. |
|
|
Explorateur de fichiers |
Ouvrir une nouvelle fenêtre de l’Explorateur de fichiers. |
|
|
Infos |
Afficher les informations sur le programme, le copyright, le numéro de version. |
|
|
Aide |
Aide (aide directe). |
Barre d’états
La Barre d’états se situe sur le bord inférieur de l’interface utilisateur de Néro. Cette barre affiche différents messages. Etant donné d’une part que son absence (invisibilité) ne procurerait pas un gain d’espace significatif, et que d’autre part elle contient des informations toujours utiles durant le travail de Néro, vous conserverez cette barre toujours visible.
La zone de gauche de la Barre d’états affiche un message qui dépend de la sélection active dans la barre des menus ou dans les menus contextuels. Par exemple, lorsque vous ouvrez le menu ENREGISTREUR-CD et que vous sélectionnez la commande CHOISIR L’ENREGISTREUR, un message sur cette commande est affiché. Dans la zone de droite de la Barre d’états, le nom de l’enregistreur connecté est affiché.
Bouton droit de la souris – Menus contextuels
Vous pouvez invoquer les menus contextuels des fenêtres de Néro avec le bouton droit de la souris. Les menus contextuels (menus objets) sont des menus qui sont associés aux fenêtres individuelles. Ils contiennent les commandes les plus fréquemment utilisées sur ces fenêtres, ainsi que sur l’affichage des fichiers ou répertoires qui y sont sélectionnés.
Fenêtres Néro
Néro utilise trois types différents de fenêtres : Explorateur de fichiers, Compilation CD-ROM et Compilation CD audio.
Fenêtre Explorateur de fichiers
L’illustration suivante montre l’Explorateur de fichiers de Néro. Sa fenêtre se divise en deux panneaux : la structure des répertoires de votre ordinateur est affichée dans celui de gauche, alors que les fichiers et dossiers correspondants sont montrés dans celui de droite. Ici, vous trouvez aussi des informations complémentaires comme la taille, la date de dernière modification et les attributs des fichiers. La façon dont les informations sont représentées est très similaire à celle de l’Explorateur de Windows 95.
L’Explorateur de fichiers de Néro
Une alternative à l’Explorateur de fichiers de Néro consiste aussi à utiliser l’Explorateur de Windows 95 ou le Gestionnaire de fichiers de Windows 3. Activez-le alors extérieurement à Néro et la procédure est la même : sélectionnez les fichiers et utiliser le glisser/déposer avec la souris pour les placer dans la fenêtre de compilation.
Faites attention, en utilisant l’Explorateur de Windows 95 ou le Gestionnaire de fichiers de Windows 3 de ne pas déplacer par erreur les fichiers sur le disque dur. Avec l’Explorateur de Néro, ceci ne peut pas arriver car il ne permet aucune modification physique des fichiers ou dossiers sur le disque dur.
Fenêtre Compilation CD-ROM
La structure de la fenêtre de Compilation de CD-ROM est similaire à celle de l’Explorateur de fichiers : à gauche, la structure des répertoires du CD-ROM, à droite les fichiers et dossiers.
Vous pouvez utiliser le glisser/déposer pour déplacer dossiers et fichiers à l’intérieur de la fenêtre de compilation pour changer leur arrangement comme vous le souhaitez. Pour insérer un nouveau dossier ou fichier, il suffit de sélectionner le répertoire cible et d’exécuter la commande AJOUTER FICHIER dans le menu EDITION. De plus, vous pouvez supprimer dossiers ou fichiers, ou changer leur nom, de la même façon que vous le feriez avec Windows.
La fenêtre de Compilation CD-ROM
Fenêtre Compilation CD audio
La fenêtre de Compilation CD audio correspond, dans ses fonctions, à celle utilisée pour la compilation CD-ROM, mais avec des paramètres différents. Une chose importante est requise pour créer des CD audio avec Néro: les fichiers de musique doivent être au format WAV, 44,1 KHz, 16 bits stéréo. Les fichiers audio sont également placés dans la fenêtre de compilation par glisser/déposer. Après cela, le panneau de droite de la fenêtre donne des informations sur ces fichiers, comme : piste, titre, longueur. En cliquant sur le bouton JOUER, vous pouvez écouter le contenu du fichier à condition de disposer d’une carte son, d’avoir connecté les enceintes et sélectionné la piste. Vous pouvez aussi sélectionner tous les titres dans fenêtre de compilation et les jouer en séquence. Le bouton ARRET sera utilisé pour interrompre l’écoute.

Fenêtre de Compilation Multisession
Fenêtre Compilation CD Mode Mixte
La fenêtre de Compilation de CD Mode Mixte est divisée en deux parties. La partie supérieur correspond à la fenêtre de Compilation CD ROM, la partie inférieure à la fenêtre de Compilation Audio. Les fichiers audio et ISO seront donc placés par glisser/déposer dans leurs parties respectives. Vous ne pourrez créer et graver une compilation CD Mode Mixte que si vous avez compilez des fichiers dans la partie audio et la partie CD ROM de cette fenêtre de Compilation. Les fichiers audio devront être, comme pour la création d’une compilation audio, au format Wav.

La fenêtre de Compilation CD Mode Mixte
Fenêtre Compilation Multisession
Lorsque vous commencez un CD multisession, la fenêtre de Compilation Multisession est la même que la fenêtre de la compilation CD ROM. Cependant, si votre CD contient quelques sessions et que vous continuez la gravure en multisession, les informations contenues dans les panneaux de cette fenêtre seront affichés autrement. En gris apparaîtront les fichiers existants sur votre CD mais qui n’ont pas été modifiés depuis votre dernière session. Néro ne les regravera donc pas, mais se contentera d’indiquer les références de ces fichiers dans le répertoire de votre nouvelle session. Les fichiers qui ont été modifiés ou ajoutés sur votre disque dur seront affichés en noir. Ils vont être entièrement gravés au cours de la session actuelle.

La fenêtre de Compilation Multisession
Finalement : gravure Néro…
Lorsque votre compilation est terminée (CD-ROM ou CD audio), elle peut être écrite ou gravée sur un CD. Vous devez toujours effectuer une simulation, préalablement à l’étape de gravure, de façon à réduire la probabilité des erreurs pouvant intervenir au cours du processus de gravure – erreurs qui impliquent généralement une mise hors d’usage du CD.
Par ailleurs, vous devez vous assurer qu’aucune – et réellement aucune – autre application n’est active durant la simulation ou la gravure. Même une application en apparence banale peut provoquer des problèmes sur des PC ayant moins de 16 Mo de mémoire RAM. Aussi, soyez toujours certain que les autres applications sont fermées avant de commencer la gravure du CD.
Dialogue de gravure
Dans la boîte de dialogue Ecriture CD, vous trouverez cinq feuilles de propriétés : GENERAL, INFOS, DESCRIPTION VOLUME, OPTIONS FICHIERS et GRAVURE. Les quatre premières sont décrites plus en détails dans le chapitre Référence. Elles contiennent des informations complémentaires que vous pouvez, si vous le souhaitez, écrire sur le CD avec les fichiers sélectionnés. Dans la section suivante, seule la feuille de propriétés GRAVURE, qui contient les préférences de toutes les étapes du processus de gravure, sera décrite en détails.
Une vue d’ensemble du processus complet de gravure sera donnée en utilisant un exemple de compilation CD-ROM.

La boîte de dialogue Ecriture CD
Vous pouvez sélectionner simultanément toutes les options de ce dialogue dont les phases s’enchaîneront selon un séquencement logique. Si l’une des étapes découvre des erreurs, vous les trouverez dans le journal d’erreurs et une alerte sera affichée à l’écran.
Lorsque vous êtes prêt, confirmez-le par le bouton ECRIRE situé dans le coin supérieur droit. Une fenêtre s’ouvrira alors que nous expliquerons en détails au cours du processus de gravure. Elle affiche l’état des différents actions en cours.
Test de la vitesse d’écriture
Le test de la vitesse d’écriture est toujours sélectionné par défaut. Cette étape test la vitesse de transfert des données que vous avez sélectionnées dans la fenêtre de votre compilation. Le résultat du test de la vitesse d’écriture indique la vitesse de transfert la plus basse qui sera utilisée par la simulation qui suit ou – si vous l’avez choisie – par le processus de gravure qui lui succède.
Simulation
Pour démarrer la simulation du processus de gravure, cliquez sur le bouton SIMULER dans le panneau droit de la fenêtre. Néro simulera alors le processus de gravure. Si vous avez décidé de renoncer au test de la vitesse d’écriture, la vitesse par défaut sera utilisée durant la simulation. Pour de plus amples informations à ce sujet, reportez-vous au processus de gravure ci-dessous.
Processus de gravure (d’écriture)
Le processus de gravure diffère de la simulation en un seul point : le CD est réellement écrit ici, c’est-à-dire que le laser est activé. Durant cette étape, les informations qui vous sont affichées sont les mêmes que pour la simulation, à la différence que la gravure se termine par l’écriture de la Table des matières (TOC).

La fenêtre d’états du processus de gravure – ici durant la simulation
La fenêtre d’états du processus de gravure (ou du test préliminaire) vous fournit les informations suivantes :
- Dans le panneau supérieur de la fenêtre, une zone affiche des informations sur votre compilation, telles que le nom de la compilation, la taille, etc.
- Le bloc d’informations suivant montre la liste des différentes phases qui s’enchaînent et leurs résultats. Naturellement, ces phases n’apparaissent que si elles ont été retenues dans le dialogue précédent.
Dans le panneau suivant, vous trouvez une zone qui indique la phase courante. Ici sont affichées des informations telles que le temps écoulé depuis le début de la phase, le fichier en cours de transfert, etc. Nero vous montre aussi la progression du processus dans une barre graphique. Vous pouvez arrêter la simulation, si vous le souhaitez, en utilisant le bouton ANNULER.
Rappelez-vous bien ceci: Contrairement à la simulation, vous ne pouvez interrompre le processus de gravure à aucun moment ! Nero ne vous permet d’ailleurs pas d’utiliser le bouton ANNULER… Toute interruption aurait en effet pour conséquence que le CD ne pourrait être ni lu, ni écrit ultérieurement. La raison est très simple: la Table des matières, qui est écrite normalement à la fin du processus, serait absente dans ce cas et aucune session ultérieure ne pourrait être ajoutée.
Lorsque cette étape de gravure s’est terminée avec succès, vous avez créé un CD ou une session sur un CD. Après chaque gravure, le CD est automatiquement éjecté.
Annexe
Jeu de caractères ISO et règles de conversion
Règles de conversion
Etant donné que des systèmes d’exploitation différents utilisent des jeux de caractères différents, il est possible qu’un CD écrit ou gravé avec un système puisse ne pas être correctement lu par un autre. C’est pour cette raison que l’ISO 9660 a été pris pour standard. Les caractères autorisés de l’ISO 9660 sont reconnus dans l’ensemble des structures de données courantes de la plupart des systèmes d’exploitation. De ce fait, l’ISO 9660 impose des limitations significatives sur les lettres et caractères utilisés pour définir les noms., Nero permet toutefois, en plus des caractères ISO 9660, ceux du DOS et de l’ASCII.
Pour l’ISO, le DOS et l’ASCII, il convient de faire la distinction entre les jeux de caractères a et d, qui sont listés ci-dessous. Pour l’ISO 9660, une distinction doit encore être faite entre deux différents niveaux.
- Le Niveau 1 limite la longueur d’un nom de fichier à un maximum de huit caractères. Lorsqu’une extension suit ce nom, il y a un ‘.’ de séparation et une extension de trois caractères.
- Le nom de dossier a un maximum de huit caractères en niveau 1.
- En Niveau 2, la longueur d’un nom de fichier ou de dossier a un maximum de 31 caractères.
Les règles suivantes sont généralement observées :
- Le jeu de caractères d est un sous-ensemble du jeu de caractères a.
- Le jeu de caractères d est toujours utilisé pour les noms de fichiers et de dossiers.
- Les règles suivantes s’appliquent aux zones du descripteur de volume :
|
Nom |
Jeu de caractères |
Longueur |
|
Descripteur de volume |
jeu d |
32 octets |
|
Identification système |
jeu a |
32 octets |
|
Ensemble |
jeu d |
128 octets |
|
Editeur |
jeu a |
128 octets |
|
Préparateur |
jeu a |
128 octets |
|
Application |
jeu a |
128 octets |
|
Fichier de copyright |
jeu d, ‘.’, ‘;’ |
37 octets |
|
Fichier sommaire |
jeu d, ‘.’, ‘;’ |
37 octets |
|
Fichier bibliographique |
jeu d, ‘.’, ‘;’ |
37 octets |
- Les caractères ‘Ä’, ‘Ö’, ‘Ü’, ‘ä’, ‘ö’, ‘ü’ et ‘ß’ sont convertis en ‘AE’, ‘OE’, ‘UE’, ‘ae’, ‘oe’, ‘ue’ et ‘ss’ dans les jeux de caractères ISO et ASCII.
- Le point ‘.’ est éliminé dans le jeu de caractères ISO s’il était utilisé dans le nom de dossier. Pour les noms de fichiers, seul le dernier point est maintenu dans le jeu de caractères ISO comme séparateur entre le nom et l’extension de fichier.
- Les caractères non autorisés du jeu de caractères sélectionné sont remplacés par le trait de soulignement ‘_’.
- Les noms de fichiers et de dossiers sont tronqués si leur longueur est supérieure au maximum sélectionné. Procédure condensée : les quatre premiers caractères sont maintenus et le ou les caractères suivants sont éliminés jusqu’à ce que la longueur ne dépasse pas le maximum autorisé. Par exemple : après conversion en Niveau 1, le nom de fichier original börning_rom.txt, devient BOER_ROM.TXT.
Jeu de caractères ISO 9660
ISO 9660 jeu a
|
0 |
1 |
2 |
3 |
4 |
5 |
6 |
7 |
|
|
0 |
sp |
0 |
@ |
P |
` |
p |
||
|
1 |
! |
1 |
A |
Q |
a |
q |
||
|
2 |
“ |
2 |
B |
R |
b |
r |
||
|
3 |
# |
3 |
C |
S |
c |
s |
||
|
4 |
$ |
4 |
D |
T |
d |
t |
||
|
5 |
% |
5 |
E |
U |
e |
u |
||
|
6 |
& |
6 |
F |
V |
f |
v |
||
|
7 |
‘ |
7 |
G |
W |
g |
w |
||
|
8 |
( |
8 |
H |
X |
h |
x |
||
|
9 |
) |
9 |
I |
Y |
i |
y |
||
|
A |
* |
: |
J |
Z |
j |
z |
||
|
B |
+ |
; |
K |
[ |
k |
{ |
||
|
C |
, |
< |
L |
\ |
l |
| |
||
|
D |
– |
= |
M |
] |
m |
} |
||
|
E |
. |
> |
N |
^ |
n |
~ |
||
|
F |
/ |
? |
O |
_ |
o |
DEL |
ISO 9660 jeu d
|
0 |
1 |
2 |
3 |
4 |
5 |
6 |
7 |
|
|
0 |
sp |
0 |
@ |
P |
` |
p |
||
|
1 |
! |
1 |
A |
Q |
a |
q |
||
|
2 |
“ |
2 |
B |
R |
b |
r |
||
|
3 |
# |
3 |
C |
S |
c |
s |
||
|
4 |
$ |
4 |
D |
T |
d |
t |
||
|
5 |
% |
5 |
E |
U |
e |
u |
||
|
6 |
& |
6 |
F |
V |
f |
v |
||
|
7 |
‘ |
7 |
G |
W |
g |
w |
||
|
8 |
( |
8 |
H |
X |
h |
x |
||
|
9 |
) |
9 |
I |
Y |
i |
y |
||
|
A |
* |
: |
J |
Z |
j |
z |
||
|
B |
+ |
; |
K |
[ |
k |
{ |
||
|
C |
, |
< |
L |
\ |
l |
| |
||
|
D |
– |
= |
M |
] |
m |
} |
||
|
E |
. |
> |
N |
^ |
n |
~ |
||
|
F |
/ |
? |
O |
_ |
o |
DEL |
Glossaire
La plupart des mots clés sont des acronymes directement tirés de l’anglais. Dans le langage technique utilisé en France, ils ont pour la plupart été gardés tels quels. Dans ce cas, l’acronyme anglais a été gardé et la traduction française est juxtaposée.
A/D
Analogue/Digital (ou A/N : Analogique/Numérique). On appelle ainsi la conversion de signaux analogiques en caractères numériques.
Adaptateur hôte (Host Adapter)
Un adaptateur (ou contrôleur) qui permet de connecter un enregistreur de CD sur l’interface SCSI (bus) de l’ordinateur.
ADPCM
Adaptive Delta Puls Code Modulation. Modulation par codes d’impulsions différentielles. Il s’agit d’un procédé de compression des données audio utilisé au début pour le CD-I et le CD-ROM/XA. Avec cette technique, jusqu’à 16 heures de musique, enregistrée en qualité radio normale, peuvent être stockées sur un CD.
ASPI
Advanced SCSI Programming Interface. Interface de programmation SCSI avancée. Une extension logicielle du standard SCSI qui sert de lien entre les adaptateurs hôtes et les programmes SCSI.
Bloc
Un bloc est la plus petite unité d’information adressable sur un CD. Un bloc correspond à un secteur.
Bridge Disc
Disque Passerelle. Un CD-ROM qui peut être lu par un lecteur de CD normal aussi bien que par un lecteur de CD-I. Il est spécifié dans le Livre Blanc. Un exemple de disque passerelle est le Photo-CD.
Cache
Un tampon intermédiaire de mémoire rapide qui s’applique à différentes zones d’un système informatique. Avec Nero, le cache mémoire est utilisé pour stocker des fichiers appartenant à des disques dont l’accès serait trop lent pour permettre au processus d’écriture de se dérouler sans interruption.
Caddie
Un boîtier spécial en matière plastique utilisé pour protéger le CD. Le CD est inséré dans le lecteur à l’intérieur du caddie.
CD-DA
Compact Disc – Digital Audio. Disque Compact – Audio-numérique. Le CD musical typique est écrit dans ce format. Actuellement, jusqu’à 74 minutes de musique peuvent être stockées sur le CD. Le standard correspondant est le Livre Rouge.
CD hybride
Ce terme (Hybrid-CD) est utilisé en relation avec l’enregistrement CD sous deux sens différents.
– Un CD hybride est un CD multi-session sur lequel la première session a été préalablement écrite alors que les autres seront écrites ultérieurement. Le CD-WO (Write Once) et le terme multi-session sont définis, entre autres, dans le Livre Orange.
– Avec le logiciel approprié, comme par exemple Nero, vous pouvez créer des CD sur un Macintosh contenant les systèmes de données HFS (Macintosh) et ISO 9660, et pouvant cependant être lu par un PC. Ces CD sont connus sous le nom d’hybrides ou de multi-plates-formes.
CD-I
Compact Disc – Interactive. Disque Compact – Interactif. Ce format permet le stockage sur un CD de différents types de données, telles que des images, de la musique ou de la vidéo. Il est défini dans le Livre Vert.
CD en mode Mixte
La musique et les données sont stockées sur un seul CD avec ce mode. Les données sont généralement localisées sur la piste 1 et les informations audio se trouvent sur les pistes suivantes.
CD multi-session
Un CD qui est écrit en plusieurs sessions séquentielles est un CD multi-session.
CD-R
Compact Disc – Recordable. Disque Compact – Enregistrable. Une technologie s’appliquant à des supports CD enregistrables. Elle est décrite dans le Livre Orange.
CD-ROM
Compact Disc – Read Only Memory. Disque Compact – Mémoire à lecture seulement. Il est décrit dans le Livre Jaune. Différents types de données, comme par exemple des programmes, pouvant être lus par un ordinateur peuvent être stockés avec ce format de CD.
CD-ROM – Mode 1 et 2
Un complément au format CD-ROM qui fournit des fonctions additionnelles de reconnaissance et de correction d’erreurs. Le mode 1, spécialement utilisé pour les données informatiques, utilise un code de correction d’erreurs. Le mode 2, qui concerne les données audio des CD-ROM/XA et CD-I, contient seulement un code de reconnaissance d’erreurs.
CD-ROM/ XA
CD-ROM/ Extended Architecture. CD-ROM / architecture étendue. Ce format de CD rend possible le stockage de données informatiques et audio ou vidéo sur une même piste. Les différents types de données sont liés entre eux (entrelacement) de façon à réduire les problèmes de synchronisation.
CD-WO
CD – Write Once. Un CD qui, comme son nom l’indique, ne peut être écrit qu’une seule fois. Voir aussi le CD-R.
CIRC
Cross-Interleaved Reed-Solomon Code. Code d’entrelacement Reed-Solomon. Un procédé de reconnaissance et de correction d’erreurs intégré de façon permanente à l’électronique du lecteur ou de l’enregistreur de CD.
CLV
Constant Linear Velocity. Vitesse linéaire constante. Ce procédé décrit la méthode par laquelle les données d’un CD peuvent être lues selon une vitesse de défilement constante.
Descripteur de volume
C’est un espace au début du CD dans lequel est contenue la structure du système de fichiers. Il peut aussi contenir une information supplémentaire facultative sur le CD, tel le nom du CD, l’éditeur, un avis de droit d’auteur, etc.
Digitalisation
Terme impropre, de l’anglais Digitalisation. Voir Numérisation.
Disc At Once
Littéralement : Disque En une Fois. Procédé d’enregistrement des données sur un CD. Avec cette méthode, le disque entier est écrit dans une seule session. L’enregistreur de CD écrit tout d’abord une zone de remplissage (amorce), puis les données proprement dites, et finalement une nouvelle zone de remplissage. En contraste avec le procédé Track At Once, le chaînage de blocs n’est pas utilisé ici, entre les pistes individuelles.
EDC/ ECC
Error Detection Code/ Error Correction Code. Code de détection d’erreur/code de correction d’erreur. Ce procédé est utilisé pour la reconnaissance et la correction des erreurs de surface dues aux rayures ou salissures.
Enhanced Music CD, CD + et CD Extra
Extension du CD audio ou CD mode mixte (Mixed-Mode), consistant en deux sessions. La première correspond au CD-DA et la seconde aux données informatiques. Ce procédé est spécifié dans le Livre Bleu.
Enregistrement simulé
La simulation de la gravure a pour but de savoir si le flux d’écriture est continu. La méthode est la même que pour la gravure d’un CD, avec une seule différence : le rayon laser est arrêté.
Entrelacement (Interleaving)
Concerne le stockage des données sur un CD-ROM/XA, ces données étant liées entre elles (on dit aussi imbriquées), ce qui rend possible la synchronisation du son et des données informatiques durant la lecture.
Finalisation
La finalisation termine de façon permanente le processus d’écriture d’un CD. Après cela, le CD ne peut pas être écrit de nouveau, qu’il soit de type simple session ou multi-session.
High Sierra
Le précurseur du standard actuel ISO 9660. Il a été publié en 1986. Avec le temps, il a perdu son intérêt.
Image
Le terme « image » désigne l’ensemble des données qui seront écrites plus tard sur un CD. La création d’un fichier image est aussi appelée premastering.
ISO 9660
Le standard ISO 9660 décrit la façon de construire un CD-ROM pour qu’il puisse être lu et géré par différents types de systèmes d’exploitation d’ordinateurs.
Joliet
Ce supplément aux standards vient de Microsoft et est supporté par Windows 95 et Windows NT. Les CD créés selon ce standard sont conformes à l’ISO 9660 qui permet des noms de fichiers longs basés sur Unicode, dans des structures de répertoires additionnelles.
Label
La plupart des CD sont fournis avec une empreinte. C’est ce que l’on appelle un label. Il est possible de le placer sur le CD en utilisant différentes technologies, par exemple avec une impression écran.
Lead-In Area
Espace d’ouverture. L’espace initial de chaque session est connu sous ce nom.
Lead-Out Area
Espace de clôture. Cela définit la fin de la session. Si le CD n’a pas encore été finalisé, la référence de la session suivante est placée ici.
Livre Jaune
Le standard qui définit le CD-ROM.
Livre Orange
Le standard dans lequel les technologies CD-MO (Magnéto-Optique) et CD-WO (Ecrit une fois) sont définies. Il fournit les bases pour les CD-R.
Livre Rouge
Ce standard décrit le CD-DA (Digital Audio).
Livre Vert
Le standard qui définit le CD-I.
Master
Après la création d’un fichier image, le processus réel de production démarre. Si le CD doit être utilisé dans un but de reproduction, il prend le nom de master.
Numérisation
Conversion de signaux analogiques en signaux numériques.
On-The-Fly
Au vol. C’est une méthode de gravure de données sur un CD-R. Il y a deux différentes méthodes pour ce faire. Avec la méthode classique, la plus ancienne, toutes les données à enregistrer sur le CD à partir du disque dur sont d’abord stockées dans un grand fichier que l’on appelle fichier image. A partir de là, ils sont copiés ou gravés sur le CD-R. A l’opposé, la méthode « au vol » transfert les données directement depuis leur emplacement mémoire original, du disque dur vers le CD-R. Avec Nero, une compilation ainsi dénommée est utilisée dans ce but. C’est un petit fichier contenant seulement les pointeurs des données à transférer.
Photo-CD
CD-Photo. Un CD utilisé pour stocker des images, des photos, des diapositives et autres données visuelles. Le CD-Photo est généralement multi-session. Le standard a été élaboré par Kodak et Philips.
Piste
Dans un CD audio, une piste correspond à un morceau de musique. Avec un CD-ROM, une piste contient les données et peut avoir n’importe quel nombre de fichiers et dossiers.
Premastering
La préparation des données devant être écrites sur un CD ultérieurement. Une image, qui représente une réplique exacte des données et de la structure des répertoires, est généralement créée d’abord.
Rainbow Books
Les livres arc-en-ciel. La collection des standards qui définissent les différents types de CD. Grâce à ces standards, on a pu obtenir que les CD puissent être lus et exploités par autant de périphériques et de systèmes d’exploitation de différents fabricants que possible.
SCSI
Small Computer System Interface. Interface système pour petits ordinateurs. .SCSI est un système de bus moderne auquel peuvent être connectés différents types de périphériques tels qu’un disque dur SCSI, des dérouleurs de bandes, un graveur de CD. Actuellement, SCSI est la seule possibilité d’exploiter un graveur de CD sur les ordinateurs habituellement utilisés. (Au moment de la traduction de ce texte, ce n’est plus vrai. Plusieurs constructeurs, dont Yamaha, modèles CDR200 et CDR400 et Mitsumi, modèles CD-2600TE, mettent des graveurs E-IDE/Atapi sur le marché.)
Secteur
Un secteur est la plus petite quantité d’information adressable sur un CD. Il est composé de 2352 octets parmi lesquels un nombre, dépendant du type de CD, est utilisable pour les données. Un secteur est généralement constitué d’un en-tête, de bits de synchronisation, et des données utilisateur. Il peut avoir aussi une détection d’erreur et une correction de données. Un lecteur simple vitesse lit un secteur en 1/75ème de seconde.
Session
Une méthode d’écriture en une étape parmi plusieurs. Une étape est définie comme une session. Une session consiste en un espace d’ouverture, un espace de données et un espace de clôture. Un CD peut être écrit en plusieurs sessions. Il est alors appelé CD multi-session. Par opposition, un CD mono-session contient seulement une session. Un CD argenté, généralement produit en grande série, contient en principe une seule session.
Taux d’échantillonnage
C’est l’indication de la fréquence à laquelle les signaux analogiques sont convertis en caractères numériques.
TOC
Table of Contents. Tables des matières. Elle désigne la liste de toutes les sessions et est stockée dans l’espace d’ouverture (Lead In).
Trame
Un secteur est constitué de 98 trames. Une trame contient 24 octets de données et 9 octets de contrôle. Avec les CD audio, 75 secteurs fournissent une seconde de musique.
WO
Write Once. Ecrit en une seule fois. Un support qui peut être écrit une seule fois. Ceci inclut les CD-R.



































