LA VIDEO

SOMMAIRE
- GENERALITES VIDEO
- Les standards
- Synoptique d’une carte vidéo
- Mode Texte
- Mode Graphique
- Architecture
- LA VIDEO 3D
- Le Bus AGP
- Les fonctions 3D
- LES ECRANS
- Généralités
- Les Tubes Couleur
- Réglages
4 LA TECHNOLOGIE LCD
1 GENERALITES VIDEO
1.1 LES STANDARDS
| TYPE | RESOLUTION | MODE | Nombre
de Couleurs |
Compatibilité | Fréquence
Verticale |
Fréquence
Horizontale |
| MDA
Monochrome Display Adapter |
720 X 350 | Texte | 1 | NON | 50 Hz | 18,43 kHz |
| CGA
Color Graphics Adapter |
640 X200
320 X 200 160 X200 320 X 200 640 X 200 |
Texte
Texte Graphique Graphique Graphique |
16
16 16 4 2 |
NON | 60 Hz | 15,75 kHz |
| MGA
Hercules Monochrome Graphics Adapter |
720 X 350
720 X 348 |
Texte
Graphique |
1
1 |
MDA
MDA |
50 Hz | 18,10 kHz |
| EGA
Enhanced Graphics Adapter |
640 X 350
720 X 350 640 X 350 320 X 200 640 X 200 640 X 350 |
Texte
Texte Graphique Graphique Graphique Graphique |
16
4 16 16 16 16 |
CGA / MDA | 60 Hz | 21,85 kHz |
| PGA
Professional Graphics Adapter |
640 X 480 | Graphique | 256 | CGA | 60 Hz | 30,5 kHz |
| VGA
Vidéo Graphics Array |
720 X 400
360 X 400 640 X 480 640 X 480 320 X 200 |
Texte
Texte Graphique Graphique Graphique |
16
16 16 2 256 |
CGA / EGA | 70 Hz
70 Hz 60 Hz 60 Hz 70 Hz |
31,5 kHz |
| MCGA
Memory Controler Gate Array |
320 X 400
640 X 400 640 X 480 320 X 200 |
Texte
Texte Graphique Graphique |
4
2 2 16 |
CGA / EGA | 70 Hz
70 Hz 60 Hz 70 Hz |
31,5 kHz |
| SVGA | 800 X 600
640 X 480 |
Graphique
Graphique |
16
256 |
CGA,EGA
VGA |
56, 60 ou
72 Hz |
35,2 kHz
37,8 kHz |
| 8514 A | 1024 X 768
640 X 480 1024 X 768 |
Graphique
Graphique Graphique |
16
256 256 |
VGA
Passtrough |
43,48 Hz | 35,52 kHz |
| XGA
Extended Graphics Array |
640 X 480
1024 X 768 640 X 480 1056 X 400 |
Graphique
Graphique Graphique Texte |
256
256 65536 16 |
VGA | 43,48 Hz | 35,52 kHz |
1.2 SYNOPTIQUE CARTE VIDEO

La VRAM concerne l’image (nombre de couleurs).
La DRAM concerne les instructions CPU ainsi que le format de sortie de l’image.
Exemple de calcul d’une VRAM Vidéo :
une résolution de 640 x 480 en 16 couleurs nécessitera
640 x 480 x 4 (4 bits pour 16 couleurs) = 1,23 MBits soit 150 KOctets
une résolution de 1280 x 1024 en 16,7 millions de couleurs nécessite :
1280 x 1024 x 24 (24 bits pour 16,7 Millions) = 3,14 Mbits soit 3,75 MO
Ces systèmes de contrôleurs vidéo sont rapides sur les traitements au niveau de la carte mais sont fortement ralentis par le Bus d’interface I/O standard à 8 MHz
Pour éviter ce ralentissement on utilise le Processeur du PC et on travaille directement sur le Bus à haute vitesse ( Local Bus ) ou sur le Bus PCI.
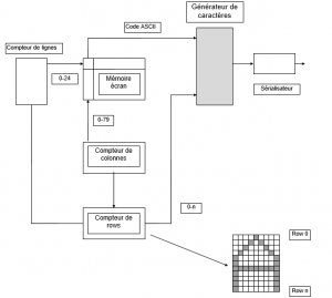
1.3 MODE TEXTE
Exemple sur un écran de 25 x 80 caractères :

Les données sont envoyées sérialisées vers la mémoire écran:
Exemple en mode VGA

1.4 MODE GRAPHIQUE
Exemple sur un écran VGA en 640 x 480:
1.5 ARCHITECTURE
1.5.1 Cartes standard
1.5.2 Cartes à processeur graphique
1.5.3 Cartes accélératrice
Cartes accélératrice
2 LA VIDEO 3D
2.1 LE BUS AGP
AGP (Accelerated Graphics Port) est une nouvelle spécification d’interface graphique, spécialement pour les applications 3D
Les applications graphiques 3D imposent des PC incluant des calculs rapides de géométrie ainsi que des calculs de texture compliquées. L’un des problèmes est la taille de la mémoire video. Typiquement cette taille est de 2 a 4 MO, une application 3d nécessite 20 MO pour une image simple texture
Le second problème est la bande passante supportée par le bus PCI, l’image vidéo est pre-chargée de la RAM vers la mémoire video. Par augmentation de la taille de l’image a transmettre, le bus PCI devient vite un goulot d’étranglement.
Ceci est encore plus vrai avec la vidéo Full Motion, par ailleurs des nouveaux device tels que Ultra DMA ou Ethernet intégré contribuent à la saturation du bus PCI
La solution à ce problème est le bus AGP (Accelerated Graphics port)
Le bus PCI fonctionne avec une horloge typique à 33 MHz et un taux de transfert de 133 MO/s, le bus AGP fonctionne lui avec une horloge à 66 MHz ce qui amène un taux de transfert de 266 MO/s, ceci dans un mode appelé « x1 ». Par contre ce bus est capable de fonctionner en mode « x2 » dans lequel les données sont traitées sur les 2 phases du signal d’horloge, ce qui nous amène à un taux de transfert de 532 MO/s.

Figure 1: Comparaison Non-pipelined PCI – AGP
An est l’adresse requise, Dn sont les données
Ensuite il existe pluieurs modes de transmission : Frame, Pipe et SBA. Le premier est le plus simple mais le moins efficace et n’est prévue que pour les carte « x1 ». Pour le second on passe généralement en 2x, mais ordres et données sont envoyées mélangées : on augmente la bande passante, sans plus. Et enfin le mode SBA (Sideband Adressing Port) utilise des lignes spéciales pour transférer les requêtes, ce qui permet d’échanger simultanément des données et de ne plsu avoir à les séparer les unes des autres)
Ensuite, l’AGP apporte une fonction très intérresante : le DIME (DIrect Memory Execute)
Grâce au debit important de l’AGP, il est maintenant possible que la carte graphique utilise la mémoire centrale au lieu de sa propre mémoire, sans trop de pertes de performances. Ceci est très interressant pour la 3D, étant donné que les textures prennent beaucoup de place en mémoireCette technique augmente les performances en créant une passerelle entre la mémoire système et le contrôleur graphique. Ceci permet d’exécuter les textures directement a partir de la mémoire système, il augmente aussi le flux de données du CPU vers le contrôleur graphique
Le bus AGP comprend 3 extensions de signal du bus Pci :
Pipeline memory read/write operations
Demultiplexage d’adresses et data du Bus
Timing pour le transfert des data à 133 MHz
La figure suivante donne l’architecture simplifiée d’un système AGP. Le bus sur la partie droite du chipset entre le contrôleur mémoire et la mémoire système est typiquement de 64 bits et doit être partagé entre le CPU, le chip graphique et le bus PCI.
L’AGP utilise comme dit précedemment un procédé DIME (Direct memory Execute), le chip a la possibilité d’accéder directement à la mémoire afin d’effectuer les calculs de texture et mapping.

Du au taux de transfert élevé entre l’accélérateur graphique et la mémoire centrale, l’AGP utilise la mémoire centrale de la machine pour traiter des textures simples de l’ordre de 128 kO. Ces textures peuvent être traitées en mémoire centrale sans perte de performances.
Dans une carte accélératrice standard possédant par exemple 4 MO de VRAM, 2 MO sont utilisés pour les textures et les 2 autres pour les Frames buffers et le Z buffer.
Ceci explique pourquoi certaines cartes, malgré le fait qu’elles aient 4 MO de mémoire soient limitées en résolution car 2 MO sont utilisés pour les textures. Ceci n’est plus vrai si comme dans le cas de l’AGP on utilise de la mémoire centrale pour effectuer cette opération..
Les avantages sont multiples :
Textures d’images illimitées
Applications 3D plus rapides
Bande passante plus grande et libération du bus PCI
2.2 LES FONCTIONS 3D
Toute image en 3 dimensions s’affiche par une combinaison de polygones triangles ou rectangles.
Dans un premier temps, l’image est dessinée en ‘fil de fer’, c’est-à-dire qu’on n’y affiche que les contours de chaque polygone de l’image.
Et ensuite, on applique sur chaque polygone une image de remplissage appellé ‘texture’ qui donne l’effet réél à l’image finale.
Cependant, pour parfaire l’effet réaliste, les cartes graphiques dites 3D ont recours à des fonctions que nous allons maintenant décrire.
2.2.1 LE Z-BUFFER
Grâce à cette technique, on donne une valeur de profondeur (position sur l’axe Z) à chaque point (ou pixel) de l’image. Lorsque que l’image est affichée, seuls les pixels non cachés seront dessinés.
Par exemple, pour l’affichage d’un cube, 6 polygones doivent être pris en compte, et seront affichés. Pour ce même cube, avec le Z Buffer, seul 3 des 6 polygones seront affichés, pour le même résultat, mais avec un gain de temps à l’affichage et plus de fluidité lors d’animations.
Bon Z-Buffer |
Mauvais Z-Buffer |
2.2.2 FOGGING OU FOG VERTEX
Gère les effets de brouillard ou d’éloignement. En fonction de sa position sur l’axe Z, on modifie la couleur de chaque pixel. Par exemple, en éclaircissant la couleur des pixels, on renforce l’impression de profondeur.
Correction de perspective : Lors d’animation, les textures appliquées aux polygones doivent
être déformées en fonction de la position de la caméra ou de l’angle de vision du joueur. Pour une texture carrée, une facette devrait par exemple être agrandie si elle est loin, réduite si elle est proche.
2.2.3 OMBRAGE DE GOURAUD
Ce procédé définit la luminosité de chaque point aux extrémités du polygone, et de calculer le dégradé à l’intérieur de la surface.
Bon Ombrage de Gouraud |
Mauvais Ombrage de Gouraud |
2.2.4 DOUBLE BUFFERING
La mémoire est scindée en deux. Pendant qu’une première partie de la mémoire est utilisée pour l’affichage de la scène, la seconde sert aux calculs des effets et des transformations. Dès que les calculs sont effectués, les deux mémoires sont inversées. La nouvelle image est affichée instantanément, elle ne se dessine plus à l’écran, la fluidité est améliorée.
2.2.5 ALPHA BLENDING
Afin de donner un effet de transparence (une fenêtre, de l’eau), on mélange les couleurs des pixels situés aux même coordonnées.
Bon Alpha Blending |
Mauvais Alpha Blending |
2.2.6 ANTI ALIASING
C’est un procédé également utilisé en 2D. Afin d’éviter les phénomènes de crénelage (ou d’escalier) sur le segment d’un polygone, on insère des pixels de couleurs intermédiaires entre le fond et le segment à adoucir.
Bon Anti-aliasing |
Mauvais Anti-aliasing |
2.2.7 FILTRAGE BI-LINEAIRE
Ce filtre permet un lissage des textures en modifiant la couleur de chaque pixel en fonctions des pixels adjacents.
Ce filtre permet d’éviter que les textures apparaissent sous forme de petits carrés assemblés lorsqu’ils sont proches de la caméra.
Note importante sur l’installation des cartes graphiques AGP :
Les versions actuelles de Windows 95 ne reconnaissent pas les cartes graphiques AGP en tant que tel, mais plutôt comme des cartes PCI amélioré (ce qui explique que certaines plages d’adresses sont détectées en conflit. Ce qui est normal dans la mesure où l’AGP utilise les plages d’adresses réservées aux cartes graphiques !).
Il est donc important de respecter une certaine procédure d’installation que voici :
Sur un disque formaté :
Installez Windows 95 OSR2
Installez le complément USB (USBSUPP.EXE présent sur nos CD pour cartes TX ou LX, ou sur le site Microsoft)
Installez les drivers Bus Master (Nos cartes sont fourni avec un utilitaire installant les drivers, et mettant à jour MACHINE.INF)
Installez DirectX5 de Microsoft.
Vérifier que sous Regedit que le fichier VGARTD.VXD a été installé.
Windows 98 gérera toute cette installation en automatique.
3 LES ECRANS
3.1 GENERALITES
Couleur : Une couleur est une fonction :
Teinte (Rouge, bleu, vert etc …)
Luminosité (Claire ou foncé)
Saturation (Vif ou terne)
Ces 3 paramètres sont exprimés en ° Kelvin
Taille écran : Diagonale de l’écran (ex : 21″, 17″, 14″, 13″ etc…)
Résolution : Exprimée en points par pouce (ex : 69ppp, 77ppp etc…)
Définition : Exprimée en pixels (ex : 1158×870, 640×480 etc …)
Surface active : Exprimée en mm H * mm V
mm.H = Définition H/Résolution
mm.V = Définition V/Résolution
Pixel (Picture Elem.) : Elément constitué de 3 luminophores (RVB)
Freq. verticale : Nombre d’images balayées par seconde, exprimée en Hertz (ex : 75 Hz)
Fréq. Horizontale: Vitesse de faisceau horizontal, ou vitesse de passage d’une ligne de N pixels à l’autre.
Calcul de FH :
FH = FV x Définition H / Coefficient.
Ex 13″ : Déf H = 480 FV = 66,7 Coef = .91
FH = 66,7 x 480 / .95 = 35.182 KHz
Bande passante : Rapidité avec laquelle le canon à électrons peut passer de l’allumage à l’extinction. Exprimée en Mhz
Rémanence : Temps pendant lequel un luminophore reste allumé
Démagnétisation : Elimination des champs magnétiques rémanents du masque induit par les flots d’électrons, le champs terrestre etc…
Un fort courant alternatif (plusieurs Amp.) est envoyé dans des bobines ceinturant le tube.
– A la mise sous tension
– Manuellement (Bouton sur 13″)
- Automatiquement (21″)
3.2 LES TUBES COULEURS
3 tubes à électrons
Chacun des tubes doit activer son luminophore seulement (R V B)
Dans ce but, un « shadow mask » est utilisé pour faire de « l’ombre » aux luminophores
adjacents.
Il existe 2 types de tubes couleurs :
Tube Delta ou « Shadow mask » (21″)
Les 3 canons sont montés suivant un triangle de 120° et allument les 3 luminophores positionnés en triangle (RVB). La convergence se fait sur le masque. Le masque est constitué d’autant de trous qu’il y a de pixels.
– 3 canons en ligne (13, 14, 16, 17, 20, 21″) appelés Trinitron (Sony).
Les 3 canons sont alignés sur un plan horizontal et allume des luminophores positionnés en ligne (RVB). La convergence se fait sur une lentille de focalisation située devant le masque.
Le masque est constitué d’autant de « fentes » que de Pixels. Cette technique rend le masque plus fragile que celui du tube Delta, c’est pourquoi on trouve un fil de soutien au tiers inférieur de l’écran.
Avantages du tube Trinitron :
Pas ou peu de réglages de convergence.grâce à une grande précision d’ajustement des canons.
3.3 REGLAGES
Le Cutoff : Règle le débit des 3 canons à électrons et donne la luminosité à l’image. Le cutoff doit être réglé de façon à obtenir le maximum de lumière sur le tube, mais cette luminosité doit pouvoir être ramenée au minimum (écran noir) en coupant lumière et contraste.
La convergence : Ajuste le spot de chacun des canons pour qu’il frappe son luminophore en son centre. Ceci permet d’avoir le « registre » (cadrage) le plus parfait possible. Ce réglage est primordiale pour obtenir une uniformité de blanc. Une convergence bien réglée ne doit faire apparaître aucune ligne de couleur fondamentale (RVB) lors de la mire de quadrillage en lignes blanches
Balance des blancs : Ajuste l’intensité de chacun des canons pour que la composante R+V+B
donne un blanc pur
Géométrie : Corrige les défauts de géométrie (hauteur, largeur, linéarité, coussin, trapèze.
Netteté : Corrige le « flou » d’une image
A ne pas confondre avec la netteté statique (convergence)
4 TECHNOLOGIE ECRANS L.C.D
PRINCIPE DU TWIST
1ère Phase :
les LCD sont positionnés à l’horizontale, la lumière traverse l’ensemble d’un polariseur à l’autre.
2ème phase :
on veut écrire en noir, pour ce faire on vient modifier la position des cristaux en les faisant pivoter de 90°, la lumière ne passant plus, on a une impression de noir.
Toutefois en regardant l’écran latéralement, compte tenu de l’épaisseur du film, on ne voit pas les caractères. On utilise donc la technologie du double twist en faisant pivoter 2 fois les particules LCD.
Pour obtenir une qualité encore meilleur , on va jusqu’à twister 3 fois pour augmenter le contraste et l’angle de visibilité, ( TSTN Triple Super Twist Nematic ).
Types d’écrans
Deux technologies sont utilisées dans les écrans LCD :
Ecran passif
L’écran est divisé en colonnes et en lignes, à chaque écriture de case il faudra éclairer la zone en matrice x, y; par exemple sur une lettre « T ».
Ecran passif TFT
Chaque pixel de l’écran possède sa propre lampe et transistor de commande pour l’éclairer.



